中国上市公司破产重整2025年度报告
作者:申林平 吴少卿 胡玉斐 2026-01-06引言
2025年是笔者撰写上市公司破产重整年度报告的第七年。截至2025年12月31日,全国经法院裁定批准重整计划的上市公司累计达144家。其中,2019年至今的七年内,共有90家公司的重整计划获法院批准,显示出这一市场的持续活跃与制度效能的稳步释放。
2025年上市公司破产重整的制度供给迎来关键时期,监管框架实现了系统性强化。2024年底由最高人民法院与中国证监会联合发布的《关于切实审理好上市公司破产重整案件工作座谈会纪要》(以下简称《座谈会纪要》)于年内落地实施;2025年3月14日,中国证监会发布施行《上市公司监管指引第11号——上市公司破产重整相关事项》(以下简称《上市公司监管指引第11号》),上海、深圳证券交易所也同步修订了配套自律监管指引,为实践提供了更为明确的顶层设计指引。同年9月,《企业破产法(修订草案)》公布,增加了上市公司破产重整的相关规定,这意味着上市公司破产重整的特殊性与复杂性将在立法层面得到了充分回应与制度保障。
在新规全面实施的背景下,市场呈现出 “去伪存真、优胜劣汰” 的深刻转向。从数量与结构看,上市公司破产重整申请数量趋于理性,全年共20家上市公司申请(被申请)破产重整;法院裁定受理重整申请及批准重整计划的数量均为15家,与上年基本持平。这反映出“保壳式”重整得到严格遏制,市场主流已转向以主业恢复和价值重塑为核心的实质性重整。
基于上述观察,本报告第一部分将对2025年上市公司破产重整的新动向进行概要分析。后续章节将依次对2025年重整概况、债权调整与受偿方案、出资人权益调整方案、重整投资人遴选以及经营方案等方面展开详细论述。笔者学识有限,文中疏漏之处在所难免,唯愿本文能起到抛砖引玉之效,供业界同仁交流与探讨。
一、2025年上市公司破产重整新动向
(一)《企业破产法(修订草案)》完善上市公司重整顶层设计
2025年9月12日,十四届全国人大常委会第十七次会议对《中华人民共和国企业破产法(修订草案)》(以下简称“《修订草案》”)进行了审议并向社会公布。《修订草案》共16章216条,在现行法基础上实质新增和修改160余条。针对上市公司重整,《修订草案》特别增加了法院在受理重整申请及裁定重整计划执行完毕前“听取国务院证券监督管理机构意见”的规定,实现了“府院联动”机制的法定化;同时,草案细化了上市公司重整期间的信息披露要求,并明确了投资者保护机构可代表投资者申报债权等制度。这标志着上市公司破产重整的特殊性与复杂性将在立法层面得到了充分回应与制度保障。
(二)《座谈会纪要》《上市公司监管指引第11号》等全面施行,上市公司破产重整进入“强监管、重实质”新阶段
2025年是《座谈会纪要》与《上市公司监管指引第11号》的“执行年”。2025年各地法院与监管机构严格遵循《座谈会纪要》《上市公司监管指引第11号》等相关规定, 监管层通过事前审查机制,实质性地将不具备重整价值的上市公司挡在门外,上市公司破产重整回归到“挽救困境企业、优化资源配置”的制度本源。
(三)由申请公司重整并申请预重整,向先申请预重整再申请重整转变
2025年,预重整模式在上市公司风险化解中得到更广泛且规范地应用。与2024年度相同,2025年经法院裁定批准重整计划的15家上市公司均经历过预重整程序,占比达100%。其中,*ST三圣(002742)、*ST东易(002713)、*ST美谷(000615)、*ST交投(002200)共计4家上市公司在预重整阶段即已披露预重整方案。此外,过往上市公司自行申请或债权人申请上市公司重整并申请预重整,但2025年也出现部分上市公司先行申请预重整,未同时申请上市公司重整的情况,比如ST香雪(300147)、*ST惠程(002168)、雪浪环境(300385)、棒杰股份(002634)。
(四)2025年采用协调审理模式的上市公司数量与去年基本持平
《座谈会纪要》第二十八条规定,“人民法院对上市公司及其子公司等关联公司重整进行协调审理的,应当坚持法人人格独立原则,明确区分和界定各公司资产以及债权债务关系,各公司之间债权债务的抵消应当符合企业破产法及司法解释的规定。协同重整确有必要集中管辖的,相关法院应当提前沟通协调,并将沟通结果逐级报请最高人民法院指定管辖”。
2025年,经法院裁定批准重整计划的15家上市公司中,共有ST金科、ST金刚、ST宁科、ST聆达、*ST张股5家采用了协调审理方式,占比为33.33%。相较上年,2024年经裁定批准重整的11家上市公司中,亦有4家采用了母子公司协调审理模式,占比达36.36%。两年数据显示,该模式的适用比例保持高位且相对稳定。协调审理旨在通过程序协同与资源统筹,系统性地化解集团整体债务风险,从而有效维护并提升上市公司的持续经营能力与核心资产完整性。
(五)债权清偿方案的特点与趋势
2025年获批重整计划的15家上市公司,其债权调整与受偿方案体现了《座谈会纪要》所强调的“明确、可行”原则。主要呈现以下特点:
一是,小额普通债权人权益保障强化,方案普遍加强了对小额普通债权人的保护,提升了清偿安排的公平性与可接受度。
二是,单一清偿方案成为主流。采用单一债权清偿方案的比例大幅上升。2025年共有7家公司采用此类方案,占比达47%。具体而言,ST仁东、ST金刚等6家公司采用“以股抵债” 作为单一方式,*ST亚太则采用现金打折方案。这与2024年(11家公司中仅3家采用,占比27%)形成鲜明对比。
三是,清偿方式有所创新,如*ST名家创新性地运用应收账款进行抵偿,为债务化解提供了新思路。
(六)出资人权益调整方案的新变化
2025年的出资人权益调整方案,在《上市公司监管指引第11号》等新规影响下,呈现出更精细化、市场化的特征:
一是,转增股本比例受限。资本公积转增股本比例受到明确约束,均未超过每10股转增15股,且多集中于10-15股区间。
二是,入股价格分层明显。产业投资人与财务投资人的入股价格差异加大。产业投资人的入股价格普遍贴近监管允许的底线,而财务投资人的入股价格通常更高,体现了不同角色承担风险与收益的差异。
三是,锁定期安排差异化:投资人的股份锁定期安排趋于灵活,出现了15个月、18个月、24个月等多种期限,不再简单遵循“财投12个月、产投36个月”的既往惯例,体现出与具体投资条款和角色更精准的匹配。
(七)重整投资人方面
2025年,上市公司重整投资人的引入延续了以公开招募为主流的方式,且竞争日趋激烈,市场参与度显著提升。该年度经法院裁定批准重整计划的15家上市公司,共计通过公开遴选引入了29家产业投资人与147家财务投资人。投资人的角色与特征进一步分化:
一是,产业投资人更侧重于与被重整公司的产业协同性,且国有企业在此类投资人中仍占据很高比例。
二是,财务投资人的角逐则更为激烈,其阵容呈现出明显的机构化特征。其中,信托公司的参与热度尤为突出。例如,中国对外经济贸易信托有限公司参与了4家公司的重整,国民信托有限公司参与了3家,云南国际信托有限公司与重庆国际信托股份有限公司也各自参与了2家。
二、2025年中国上市公司破产重整情况概述
(一)2025年度全国申请(被申请)破产重整的上市公司概览
根据证券市场权威网站及上市公司公告数据统计[1],截至2025年12月31日,2025年度全国申请(被申请)破产重整的上市公司已达20家,具体如下:
注1: 2025年12月29日,*ST长药(300391)被湖北省十堰市中院裁定不予受理重整申请。
注2: 2025年3月17日,债权人凌云申请ST纳川(300198)预重整;2025年3月19日,ST纳川(300198)被泉州市中级人民法院启动预重整;2025年12月10日,债权人台州市旭强塑业有限公司向泉州市中级人民法院申请公司重整。
(表1)
纵观近七年上市公司申请(被申请)重整数量方面,2019年度共有14家上市公司申请(被申请)重整,2020年度共有17家,2021年度共有23家,2022年度共有20家,2023年度共有25家,2024年共有29家,2025年共有20家,具体如下:
(图1)
(二)2025年度全国被法院裁定受理破产重整的上市公司概览
2025年度我国共有15家上市公司的破产重整申请被法院裁定受理,具体如下:
近七年法院裁定受理上市公司重整数量方面,2019年度共有7家,2020年度共有15家,2021年度共有17家,2022年度共有10家,2023年度共有16家,2024年度共有12家,2025年度共有15家上市公司被法院裁定受理公司重整,具体如下:
(图2)
(三)2025年度我国上市公司重整计划批准概览
2025年度我国共有15家上市公司的重整计划被法院裁定批准,具体情况如下:
(表3)
截至2025年12月31日,我国自2007年《企业破产法》实施以来共有144家上市公司重整计划经法院裁定批准通过,其中2019年度共有6家,2020年度共有13家,2021年度共有19家,2022年度共有11家,2023年共有15家,2024年共有11家,2025年共有15家。具体情况如下:
(图3)
(四)2025年度全国破产重整上市公司情况概览
2025年度我国破产重整的上市公司(包括申请/被申请、受理/不予受理重整申请、法院裁定批准重整计划)的具体概况如下表:
(表4)
(五)2025年度我国上市公司预重整情况概览
与2024年度相同,2025年经法院裁定批准重整计划的15家上市公司均经历过预重整程序,占比达100%。其中,*ST三圣(002742)、*ST东易(002713)、*ST美谷(000615)、*ST交投(002200)共计4家上市公司在预重整阶段即已披露预重整方案。此外,2025年也出现部分上市公司先行申请预重整,但未同时申请上市公司重整的情况,比如ST香雪(300147)、*ST惠程(002168)、雪浪环境(300385)、棒杰股份(002634)、ST纳川(300198)。2025年度我国上市公司预重整情况如下:
(表5)
三、债权调整及受偿方案分析
在2025年法院裁定批准重整计划的15家上市公司中,职工债权、税款债权及社保债权均得到充分保障,原则上不作调整,并在重整计划执行期内以现金全额清偿。重整计划的核心与难点主要集中于建设工程价款优先受偿权、有财产担保债权以及普通债权的清偿方案设计。值得特别关注的是,*ST中装的债权结构中还包含了需专门处理的劳务债权。下文将基于对这15家公司重整计划的梳理,对其债权分类及相应的清偿安排进行具体分析。
(一)债权分类情况
2025年被裁定批准重整计划的15家上市公司的债权分类情况如下:
(表6)
注:详细请参见上市公司破产重整计划文件。
(二)建设工程价款优先受偿权、有财产担保债权
2025年度经法院裁定批准重整计划的15家上市公司中,除*ST金刚、*ST宁科、*ST聆达外,其余12家均涉及建设工程价款优先受偿权或有财产担保债权,显示出这两类权利在重整中的普遍性。
对于建设工程价款优先权,*ST张股采用“50%现金+50%5年期留债”的分期方案,而*ST中装则安排了一次性全额清偿。
对于有财产担保债权,清偿方案更为多样:4家采用一次性现金清偿;3家采用留债方式(其中*ST中装为全额留债);*ST炼石引入了“现金+以股抵债”组合,且抵债价格与普通债权人一致;此外,还出现了由子公司代偿(*ST交投)及采用信托受益权受偿(*ST三圣)等更为复杂的清偿方案。
对比2023年仅有现金、留债或其组合的有限方案,2025年的实践显著丰富了有财产担保债权的清偿工具,特别是引入了以股抵债和信托受益权等市场化工具。2024年年底《座谈会纪要》及2025年的《上市公司监管指引第11号》强调鼓励采用明确、可行且有利于公司持续经营的清偿方案,促使管理人在优先债权清偿中,更灵活地运用多种金融工具以平衡债权人即时受偿与债务人财务负担。
2025年度12家涉及建设工程价款优先受偿权或有财产担保债权的上市公司清偿方式具体如下:
(表7)
(三)普通债权受偿方案
普通债权的调整及清偿方案是重整计划债权调整及清偿方案的重点,今年经法院裁定批准的15家上市公司重整计划的小额普通债权设置情况、普通债权清偿方式具体如下:
(表8)
2025年经法院裁定批准重整计划的15家上市公司,普通债权的清偿方案基本延续过往的操作,除了现金或现金折价清偿、以股抵债、信托受益权清偿、赋予债权人对受偿方案的选择权等清偿方案外,今年*ST名家采用了应收账款予以抵偿的方案。2025年普通债权方案凸显以下新特点:
一是,2025年上市公司破产重整中对小额普通债权人的权益保障显著加强。除*ST美谷外,其余14家均设置了小额普通债权组,这一比例较2024年(约27%未设置)大幅提升,体现了程序对弱势债权人群体更为普遍的倾斜保护。另外值得注意的是,*ST金刚首次采用了“分两次现金清偿”的方案,打破了该类债权以往“一次性全额现金清偿”的惯例。
二是,以股抵债仍是普通债权的主要清偿方式。2025年经法院裁定批准重整计划的15家上市公司中,除*ST亚太的普通债权清偿方案采用现金打折(70%)一次性清偿的方案外,其他14家的普通债权清偿方案均涉及以股抵债清偿方式,占比高达93%。而2024年度经法院裁定批准重整计划的11家上市公司均采用了以股抵债的清偿方式。
三是,单一债权清偿方案占比相比2024年有所上升。2025年共有7家采用了单一债权清偿方案,占比高达47%,其中*ST仁东、*ST金刚、*ST炼石、*ST东易、*ST聆达、*ST张股共计6家均采用以股抵债的单一清偿方案,另有*ST亚太采用现金打折的清偿方案。相比2024年11家经法院裁定批准重整计划的11家上市公司中,仅有3家(占比27%)采用单一债权清偿方案来说,2025年比例大幅提升。这一定程度上反映了《座谈会纪要》在2025年持续发挥作用。《座谈会纪要》鼓励采用更务实、清晰的偿债方案。以股抵债等单一方案能直接、高效地化解债务并引入新资源,符合《座谈会纪要》优化资源配置、防止程序空转的导向。市场实践与监管引导相结合,2025年单一债权清偿方案的占比显著上升。
四是,采用信托受益权份额进行债务清偿的模式依然保持较高比例。2025年,采用此方式的上市公司共有6家(ST金科、ST三圣、ST宁科、ST交投、ST美谷、ST中装),占比达40%。其中,*ST中装在方案设计中进一步将信托受益权区分为A类与B类,分别用于清偿劳务债权和普通债权。这一比例与2024年(11家中有4家采用,占比约36%)相比基本稳定,反映出信托计划作为处置复杂债务、隔离风险的专业工具,在上市公司破产重整中持续扮演着关键角色。
五是,*ST名家采用了应收账款予以抵偿的债权清偿方式。在*ST名家的重整方案中,对普通债权超过8055万元的部分(普通债权金额在8055万元以上的债权人仅有深圳市高新投集团有限公司1家)创新性地采用了“应收账款抵债”的方式,具体而言,主要债权人深圳市高新投集团有限公司将获得账面余额约2.6亿元(评估价值约4000万元)的应收账款,原债务人包括青岛市市北区城市管理局等在内的八个法人主体。应收账款的原债权人将变更为深圳市高新投集团有限公司。本清偿方案摒弃了复杂的信托计划,避免了设立信托的中间费用,在底层资产质量尚可、回收预期明确情况下的一种务实且经济的路径选择,优化了整体的偿债资源配置。
(四)劳务债权
今年经法院裁定批准的15家上市公司重整计划中,*ST中装涉及金额较大的劳务债权,且清偿方案突破了简单现金清偿模式。*ST中装劳务债权是劳务公司等主体因履行与债务人签订的劳务专业分包合同所产生的债权或债权人因实际与中装建设存在劳务分包关系所产生的债权,共涉及75 家 118 笔,确认债权金额3.16亿元。清偿方案为“现金清偿+信托受益权+或有选择权”,即劳务债权人首先获得8%的现金清偿,剩余92%债权则转化为等额的A类信托受益权份额。该信托的基础资产为对应工程项目的应收账款,其未来回款将用于向受益人分配。该方案的关键创新在于赋予债权人一项选择权,即可选择持有信托份额,等待未来项目回款可能带来的更高清偿;也可选择放弃信托份额,直接将剩余债权转为普通债权受偿。该清偿方案突破了传统简单现金清偿的模式。
(五)以股抵债价格
《座谈会纪要》及中国证监会发布的《上市公司监管指引第11号》明确规定,重整投资人入股价格不得低于市场参考价的百分之五十,从制度上旨在防止其以过低价格获取股份,从而抑制与债权人“以股抵债”价格之间形成不合理的巨大差距。从实践数据看,2025年,产业投资人与财务投资人受让转增股票的平均价格,分别为债权人以股抵债平均价格的22.78%和30.24%,相较于2024年的19%与25%均有所提高,表明价格差距在制度引导下呈现缩小趋势。其中,*ST炼石债权人以股抵债价格(7.92元/股)与战略投资人(5.65元/股)、财务投资人(6.73元/股)的入股价格差距为2025年最小。尽管如此,投资人与债权人之间的入股价差依然显著存在。
2025年经法院裁定批准重整的15家上市公司以股抵债价格与重整投资人入股价格情况,具体如下:
(表9)
四、出资人权益调整方案分析
2025年经法院裁定批准重整计划的15家上市公司,在出资人权益调整方案上呈现出明显的审慎倾向。除*ST美谷将部分转增股票向除控股股东及前任控股股东外的其他原股东进行分配外,其余14家均未安排向原股东分配转增股份。这一做法与2024年相比更趋保守,2024年实践中曾出现向控股股东外原股东分配、预留转增股票(如有棵树、*ST东方园林),以及同步实施股权激励(如*ST汉马)等多种创新。
基于对上述15家公司披露文件的梳理,下文将从资本公积金转增股本的数量、转增股份的具体用途以及重整投资人的入股条件等核心维度,对其出资人权益调整方案进行集中分析与比较。
(一)资本公积转增股票股数
《上市公司监管指引第11号》对资本公积转增股本数设立了明确的刚性约束。其核心规定之一为:“资本公积金转增比例不得超过每十股转增十五股”。且规定在制定重整计划草案时,必须根据转增股票的具体用途与目的,审慎、合理地确定资本公积金转增股本的数量。这一上限监管规定回应了此前规则空白下,部分上市公司通过极高转增比例稀释中小股东权益、并有可能成为重整投资人不当套利空间的问题,旨在引导破产重整回归挽救企业价值的本质,平衡债权人、投资人与原股东等各方的利益。纵观2025年经法院裁定批准重整计划的15家上市公司,除了*ST金刚、*ST聆达按照上限(每10股转增15股)进行资本公积转增,其他13家上市公司转增股数均在5-15股之间,具体如下:
(表10)
(二)资本公积转增股票用途
在上市公司破产重整实践中,资本公积转增的股票主要用于引入重整投资人、抵偿债务。除此之外,部分上市公司重整中还将资本公积转增的股票用于向控股股东以外的原股东分配、处置变现、清偿关联方债权、解决原股东业绩补偿事项、解决原股东资金占用事项、解决公司违规担保事项等。
2025年经法院裁定批准重整计划的上市公司中,除*ST美谷将部分转增股票向除控股股东及前任控股股东外的其他原股东进行分配外,其余14家均未安排向原股东分配转增股份,其他14家上市公司均将转增股票用来引入重整投资人、以股抵债清偿债务。纵观过往,在2019年至2024年75家经法院裁定批准重整计划的上市公司中,有11家上市公司其资本公积转增股票涉及分配中小股东,占比仅14.7%,且一般伴随着解决控股股东非经营性资金占用、违规担保、业绩补偿的用途。
另外值得注意的是,2024年获批重整计划的上市公司中,东方园林(002310)、有棵树(300209)采用了预留股份的方式。2025年,东方园林使用预留的 7 亿股股份引入了投资人,所得资金用于支持公司主营业务发展。预留股份认购价格为 1.35 元/股(相当于董事会召开日前 120 个交易日交易均价的 61%), 符合《上市公司监管指引第 11 号》 相关要求, 同时符合《重整计划》 中关于预留股份引入投资人价格的既定方案要求(不低于1.00元/股)。上市公司有棵树(300209)所预留股份尚未引入投资人。
(三)重整投资人受让转增股票价格方面
《上市公司监管指引第11号》规定,“重整投资人获得股份的价格,不得低于市场参考价的百分之五十。市场参考价为重整投资协议签订日前二十、六十或者一百二十个交易日的公司股票交易均价之一。”纵观2025年经法院裁定批准重整计划的15家上市公司中,除了*ST仁东、*ST金科由于在《上市公司监管指引第11号》公布实施前,法院已裁定受理其破产重整申请。根据该指引起草说明中的过渡期安排,在此类情形下,公司无需适用指引中关于转增比例限制及重整投资人受让转增股票定价的相关新规。此外,*ST三圣、*ST美谷未披露市场参考价外,其他11家上市公司均遵循了《上市公司监管指引第11号》关于重整投资人受让转增股票价格的相关规定。
1、市场参考价选取呈现以长期均价为主的特点
在市场参考价的选取方面,除*ST仁东、*ST金科及*ST三圣外,其余12家上市公司的市场参考价的选取呈现以长期均价为主的趋势。除*ST名家的产业投资人选取了协议签署日前20个交易日均价,以及*ST张股、*ST美谷选取了协议或补充协议签署日前60个交易日均价外(其中*ST美谷由最初选用的重整投资协议签署日前120日股票交易均价变更为补充协议签署日前60日股票交易均价),其他9家公司的产业或财务投资人均选择了协议签署日前120个交易日的均价,占比高达75%。
2、产业重整投资人入股价格贴近市场监管底线
在重整投资人入股价格方面,产业投资人与财务投资人呈现出不同的定价区间。除*ST仁东、*ST金科不适用《上市公司监管指引第11号》关于重整投资人入股价格不低于市场参考价50%的规定,以及*ST三圣、*ST美谷未披露市场参考价外,2025有市场数据可供参考的11家上市公司中,产业投资人的平均入股价格约为市场参考价的52.89%,中位数为50.19%,这表明其价格基本贴近监管设定的50%底线。相比之下,财务投资人的平均入股价格更高,约为市场参考价的65.26%,中位数为59.61%。其中,ST炼石的战略投资人入股价格达到市场参考价的73.28%,财务投资人达87.29%;ST张股的财务投资人入股价格更是达到了市场参考价的92.17%,为其中的较高案例。
2025年经法院裁定批准重整计划的15家上市公司重整投资人入股价格及市场参考价情况如下:
(表11)
五、重整投资人分析
目前上市公司重整投资一般分为共益债投资、产业投资、财务投资,后两者为股权投资,前者实质上还是借款融资。2025年经法院裁定批准的15家上市公司重整计划引入重整投资人情况具体如下:
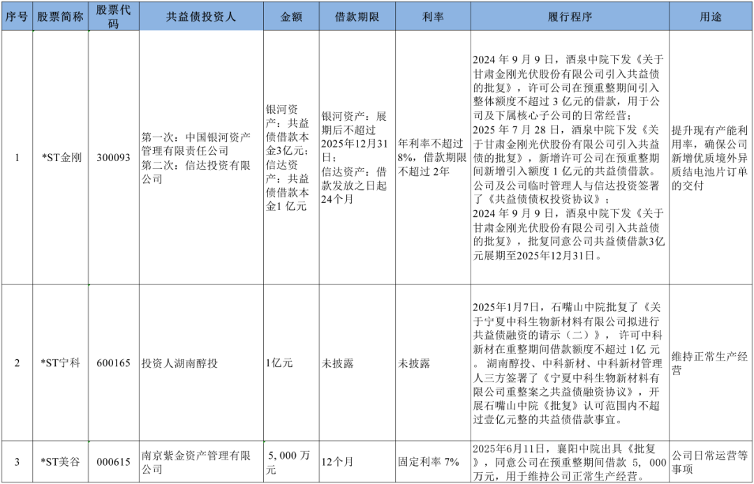
(一)共益债投资
在2025年获批重整计划的上市公司中,*ST金刚、*ST宁科、*ST美谷均运用了共益债融资。其中,*ST金刚的共益债投资人同时为其财务投资人,*ST宁科的投资人则兼具产业投资人角色。此外,共益债融资方案必须获得法院正式批复许可,其优先清偿地位方能成立。上述3家上市公司的共益债利率、期限、履行的程序等具体情况如下:
(表12)
(二)公开招募仍然是招募重整投资人的主流方式且占比逐年上升
2025年经法院裁定批准重整计划的15家上市公司,全部采用公开招募的方式;2024年经法院裁定批准重整计划的11家上市公司中,有1家(*ST花王)未公开发布招募重整投资人公告;2023年度经法院裁定批准重整计划的15家上市公司中,仅有2家(豆神教育、东方海洋)没有公开招募重整投资人。公开招募仍然是招募重整投资人的主流方式且占比逐年上升。
(三)产业投资人/战略投资人分析
2025年度经法院裁定批准重整计划的15家上市公司,共有29家产业投资人/战略投资人参与重整投资,展现出多元化的资本参与格局。其中,国有企业仍是主导力量,共有7家上市公司的产业投资人涉及国资背景。与此同时,市场化的专业力量也深度介入,如*ST金刚、*ST交投的产业投资人即为其控股股东,系通过公开招募程序正式入选,其中*ST金刚产业投资人广东欧昊集团有限公司本身是*ST金刚控股股东,亦是产业投资人,欧昊集团指定产业合作伙伴上海弘琪云创科技集团有限公司参与*ST金刚的重整投资,创新性地引入了产业合作伙伴的概念;*ST宁科、*ST聆达与*ST亚太的产业投资人则多为Pre-IPO企业或已完成A轮融资的企业,显示出其对接资本市场的明确规划。此外,产业投资人中亦出现了上市公司身影,如*ST美谷的产业投资人背景系上市公司九州通(600998),体现了上市公司间的战略投资互动;另有其他具备市场影响力的知名投资人也参与其中,共同构成了当前上市公司重整中产业投资人来源广泛、主体多元的特点。
2025年度经法院裁定批准重整计划的15家上市公司的产业投资人/战略投资人情况如下:
(表13)
(四)财务投资人分析
2025年,上市公司破产重整中财务投资人的参与继续保持高度活跃。在全年获批重整计划的15家上市公司中,共有147个主体以财务投资人身份参与投资,竞争依然激烈。从主体类型看,绝大多数财务投资人为法人主体,自然人直接参与占比较少。其中,*ST金科、*ST新研的财务投资人均达到20家,显示出较高的市场关注度。值得注意的是,在这147个投资主体中,共有6个主体参与了2个(含)以上上市公司的破产重整,具体如下:
(表14)
(五)重整投资人的投资收益率(截至2025年12月31日)
根据2025年12月31日的股票收盘价测算,2025年获批重整计划的15家上市公司中,产业投资人与财务投资人均获得了可观的账面回报。产业投资人的平均投资收益率为192%,财务投资人的平均收益率为115%。其中,*ST仁东的投资者收益最为突出,其产业投资人收益率高达517%,财务投资人收益率也达到了301%,两者均为各类别中的最高值,具体如下:
(表15)
(六)锁定期安排
《上市公司监管指引第 11 号》第九条规定,“重整投资人自根据重整计划取得股份之日起十二个月内,不得转让或者委托他人管理其直接和间接持有的上市公司股份。重整投资人成为上市公司的控股股东、实际控制人的,上述期限为三十六个月,其一致行动人应当一同遵守前述锁定要求”。不同于往年重整投资人锁定期集中在12个月、36个月,在2025年经裁定批准的上市公司重整案例中,出现了15个月、18个月、24个月等更细致的差异化安排。一般产业/战略投资人的股份锁定期区间为24至36个月,财务投资人的锁定期均值区间为12至24个月。
(七)重整后控制权发生变更的上市公司占多数
2025年经法院裁定批准重整计划的15家上市公司,控股股东发生变更共有11家,占比73%;*ST金刚、*ST交投的产业投资人系其控股股东,因此其控股股东未发生变更;另外*ST炼石、*ST张股的控股股东、实际控制人未发生变更,具体如下:
(表16)
六、信托计划
《座谈会纪要》规定,“采取成立信托计划方式清偿的,应当明确信托财产范围、受托人职责以及信托期限”。2025年经法院裁定批准重整计划的15家上市公司中,共有6家采用信托计划,分别为*ST金科、*ST三圣、*ST宁科、*ST交投、*ST美谷、*ST中装,其中*ST中装在方案设计中进一步将信托受益权区分为A类与B类,分别用于清偿劳务债权和普通债权。这一比例与2024年(11家中有4家采用,占比约36%)相比基本稳定。
七、经营方案
2025年经法院裁定批准重整计划的15家上市公司中,除*ST炼石引入的战略投资人为非产业背景外,其余14家均引入了产业投资人。其中,*ST金刚的重整方案进一步提出了“产业合作伙伴”的概念,该公司控股股东广东欧昊集团有限公司通过预重整投资人遴选,成为*ST金刚的产业投资人,并指定上海弘琪云创科技集团有限公司作为产业合作伙伴共同参与重整投资。*ST金刚重整涉及的入股价格分别为:产业投资人4.96元/股,产业合作伙伴6.50元/股,财务投资人7.50元/股。
上述15家公司的重整计划均呈现出聚焦主业、依托产业投资人的业务协同效应来发展增量业务的共同特点。具体情况如下:
(表17)
八、结语
2025年是我国上市公司破产重整市场在全新制度框架下深刻转型、迈向高质量发展的关键一年。在新规的明确指引与规范下,公积金转增股本数量、明确、可行的清偿方案、重整投资人的入股定价等核心环节均得以更规范地落地实施,市场运作的透明度和可预期性进一步增强。
然而,也需清醒认识到,当前不少上市公司的破产重整仍在一定程度上局限于“保壳”的短期目标,要推动重整进入以业务再造和价值提升为核心的“实质性重整”阶段,仍有较长的路要走。这尤其体现在上市公司经营方案的扎实完善、上市公司在重整全过程的信息披露、重整计划的执行监督等方面。我们期待正在修订中的《企业破产法》能将实践中积累的经验与面临的普遍关切上升至立法层面,为市场提供更稳固、更前瞻的制度基石,最终推动上市公司破产重整真正成为实现企业新陈代谢、促进资本市场健康发展的关键机制。
附录:2025年15家上市公司破产重整计划原文链接
1.*ST仁东重整计划详见https://www.cninfo.com.cn/new/disclosure/detail?stockCode=002647&announcementId=1222569833&orgId=9900021885&announcementTime=2025-02-19;
2.*ST金科重整计划详见https://www.cninfo.com.cn/new/disclosure/detail?stockCode=000656&announcementId=1223518076&orgId=gssz0000656&announcementTime=2025-05-12;
3.*ST金刚重整计划详见https://www.cninfo.com.cn/new/disclosure/detail?stockCode=300093&announcementId=1224745769&orgId=9900012451&announcementTime=2025-10-27;
4.*ST三圣重整计划详见https://www.cninfo.com.cn/new/disclosure/detail?stockCode=002742&announcementId=1224821274&orgId=9900022970&announcementTime=2025-11-22;
5.*ST炼石重整计划详见https://www.cninfo.com.cn/new/disclosure/detail?stockCode=000697&announcementId=1224802529&orgId=gssz0000697&announcementTime=2025-11-13;
6.*ST宁科重整计划详见https://www.cninfo.com.cn/new/disclosure/detail?stockCode=600165&announcementId=1224805031&orgId=gssh0600165&announcementTime=2025-11-14;
7.*ST名家重整计划详见https://www.cninfo.com.cn/new/disclosure/detail?stockCode=300506&announcementId=1224830822&orgId=9900026515&announcementTime=2025-11-27;
8.*ST交投重整计划详见https://www.cninfo.com.cn/new/disclosure/detail?stockCode=002200&announcementId=1224835965&orgId=9900003907&announcementTime=2025-11-29;
9.*ST东易重整计划详见https://www.cninfo.com.cn/new/disclosure/detail?stockCode=002713&announcementId=1224889098&orgId=9900022996&announcementTime=2025-12-22;
10.*ST聆达重整计划详见https://www.cninfo.com.cn/new/disclosure/detail?stockCode=300125&announcementId=1224888711&orgId=9900013908&announcementTime=2025-12-19;
11.*ST张股重整计划详见https://www.cninfo.com.cn/new/disclosure/detail?stockCode=000430&announcementId=1224881511&orgId=gssz0000430&announcementTime=2025-12-17;
12.*ST美谷重整计划详见https://www.cninfo.com.cn/new/disclosure/detail?stockCode=300159&announcementId=1224881419&orgId=9900016190&announcementTime=2025-12-16;
13.*ST新研重整计划详见https://www.cninfo.com.cn/new/disclosure/detail?stockCode=300159&announcementId=1224881419&orgId=9900016190&announcementTime=2025-12-16;
14.*ST中装重整计划详见https://www.cninfo.com.cn/new/disclosure/detail?stockCode=002822&announcementId=1224885818&orgId=9900027671&announcementTime=2025-12-19;
15.*ST亚太重整计划详见https://www.cninfo.com.cn/new/disclosure/detail?stockCode=000691&announcementId=1224902022&orgId=gssz0000691&announcementTime=2025-12-27;
注释:
[1]本文所有统计数据仅针对A股上市公司,不包括上市公司的控股股东或子公司。






