新规之下,托管何为?(上)——资产管理信托新时代托管行监管法规解析
作者:王玉婷 张储潇 2025-11-29为顺应大资管行业统一监管的趋势,国家金融监督管理总局于2025年10月31日发布了《资产管理信托管理办法(征求意见稿)》(下称《征求意见稿》)。新规对托管行而言,最显著的变化在于增加了托管行的法定职责,并将信托财产的“保管”表述全面统一为“托管”。这标志着托管行在信托业务中的法律责任与履职标准迎来了全面深化,信托产品托管行业将从“规模竞争”转向“能力竞争”的新阶段。本文将以《征求意见稿》新旧法规变化纵向比较,与基金、资管计划等产品横向比较,对托管行职责变化及托管行切实关注的修订议题等多维度进行剖析,旨在为托管行明晰责任边界、提升履职能力,助力托管行在信托新规落地后合规展业。
目录
从“保管”到“托管”
托管行法定职责对比
托管行关注的修订议题
信托产品托管机构资质要求
1、从“保管”到“托管”
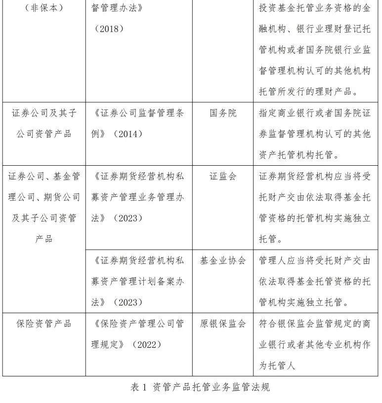
在我国资产管理行业的监管演进中,信托计划长期独用“保管”一词,《信托公司集合资金信托计划管理办法》(下称《集合信托管理办法》)中专设“信托计划财产的保管”一章,明确“信托计划的资金实行保管制”。而“托管”一词,最早出现在1997年实施的《证券投资基金管理暂行办法》,此后证券投资基金相关法规沿用至今。2018年发布的《关于规范金融机构资产管理业务的指导意见》(以下简称“指导意见”)明确要求资管产品托管机构为具有托管资质的第三方机构。
指导意见之后,监管法规对资管产品托管的表述基本统一,但实务中大多数信托产品文件仍使用“保管”一词,这成为信托产品区别于证券投资基金等其他资管产品的特殊表述范式。究其原因,一方面源于《集合信托管理办法》对信托保管的相关规定;另一方面也是基于业内对“保管”职责轻于“托管”的普遍认识。这种由法规差异所导致的称谓不一,也造成了实务中各类资管产品在托管/保管职责界定上的模糊。
在托管专项法规中,2020年证监会与原银保监会发布了《证券投资基金托管业务管理办法》,证监会于2025年4月进一步发布了该法规修订征求意见稿《证券投资基金托管业务管理办法(修订草案征求意见稿)》,这一托管法规虽适用于证券投资基金,但对其他资管产品都具有参考意义。
就银行托管法规而言,业内普遍适用中国银行业协会于2019年发布的《中国银行业协会商业银行资产托管业务指引》,该文件亦表述为“托管”,并将“保管”单独界定为“专指托管银行按照法律法规规定和托管合同约定,独立保存委托资产的行为”。2022年发布的《商业银行托管业务监督管理办法(征求意见稿)》对银行托管进行了规定,其中第二条规定“本办法所称托管,是指商业银行作为独立第三方,接受财产所有人或其授权代理人(以下合称委托人)的委托,按照法律法规规定和托管合同约定,为所托管产品提供财产保管及相关服务的行为。”根据托管相关法规及实务操作,“保管”一词通常被狭义地理解为对现金账户及实物凭证的安全存管,其责任边界相对有限;而“托管”则是一个更具综合性的概念,它除了包含安全保管财产这一基础职能外,更核心的是囊括了投资监督、估值核算、信息披露等职责,全面强化了法律责任与托管标准。
2、托管行法定职责对比
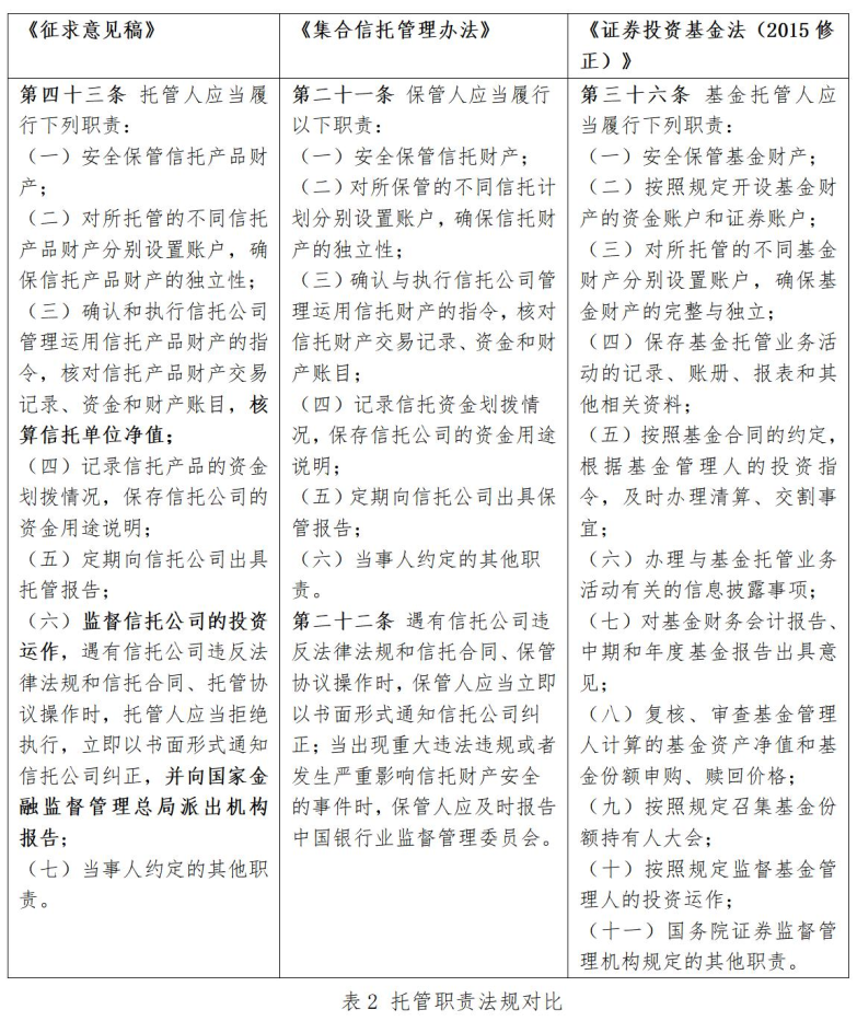
相较于原先的《集合信托管理办法》,《征求意见稿》对托管规定的变化主要为以下四点:一是表述变更,由“保管”变为“托管”;二是增加了复核信托产品净值的职责;三是增加了监督信托公司的投资运作;四是强化了托管银行向监管机构报告的监督职能。
以信托保管和证券投资基金托管为例进行横向比较,我们可以看到,两者在法定职责内容上的差异主要集中在复核资产净值、信息披露、召集投资人大会及监督管理人投资运作。
本次《征求意见稿》的修订能明显看到,信托产品的托管职责越来越向基金等资管产品的托管职责靠近。法规对比具体如下:
尽管《征求意见稿》在信托产品托管职责上增加的内容并不多,但从“保管”到“托管”,虽仅为一字之差,笔者理解,这一变化标志着信托托管在运作规范上与公募基金、资管计划等资管产品看齐,缩小了信托与其他资管产品的制度差异。这并非一次简单的文字修正,而是强化监管、压实责任的清晰彰显:它要求托管银行超越过去相对被动和局限的“保管”角色,在信托业务中扮演更全面的“监督者”,为资产管理信托的规范运作和风险防范,承担起更为重要的监督保障责任。
3、托管行关注的修订议题
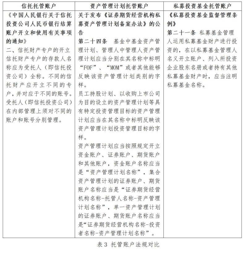
(一)信托托管账户命名
在实操中,信托托管账户一直遵循2003年中国人民银行发布的通知,以信托公司全称作为托管账户的名称。而对比资产管理计划、基金的托管账户均为“资产管理计划/基金名称”。信托公司发行的信托产品若均以信托公司为账户名称,则可能造成信托产品间账户命名区分得不够直观及清晰。此外,实务中还可能会造成在法院进行司法扣划时误认为该托管账户为信托公司账户而进行错误扣划。
信托托管账户在本次《征求意见稿》中未进行修订。笔者建议,在《征求意见稿》的基础上,修改信托托管账户的命名要求,参考资管计划、基金的账户命名要求,以“信托产品名称”命名。
(二)受益人大会的召集召开主体
《征求意见稿》对信托投资者保护做了更全面的规范,但就受益人大会召开相关内容却变化不大。受益人大会是由受益人依法定形式和程序决定信托重大事项的治理制度,投资者通过受益人大会行使共益权、保护自益权。受益人大会的有效召开可以保证信托产品的投资、分配、清算等操作在程序上的规范性和有效性。在进入清算程序时,受益人大会的重要性尤为彰显。
对比基金产品份额持有人大会的相关规定,《征求意见稿》并未将托管行列为信托产品受益人大会的召集主体。但笔者以为,允许托管行在一定情况下召集召开受益人大会虽可能增加托管行的职责,但具有合理性。这不仅是制度补充,更是对信托治理结构的重要完善。当受托人因自身利益冲突(如产品出现问题试图掩盖)、失职或怠惰而不愿或无法召集大会时,受益人往往分散、信息不对称且集体行动成本高,导致大会无法召开,投资者权利形同虚设。这往往会导致无法推进清算或面临其他问题。托管行作为独立的第三方,此时可以挺身而出,成为打破僵局的关键力量,为投资者行使权利提供了有效的救济渠道。另,召集会议也为托管行提供了一个法定的、强有力的风险处置工具。如果托管行明知存在重大风险却因无权召集大会而无法推动解决,一旦风险爆发,托管行可能因“未采取一切必要措施”而面临投资者的追责和监管的处罚。允许托管行召集有助于其规避潜在的履职风险。因此,笔者建议,在《征求意见稿》的基础上,考虑将托管行新增为信托产品受益人大会的召集主体。
4、信托产品托管机构资质要求
《征求意见稿》第四十一条规定“信托公司应当选择经营稳健的商业银行独立托管信托产品财产。”该规定延续了《集合信托管理办法》的要求,即信托计划的托管机构必须是经营稳健的商业银行。信托产品托管是否需要托管资质,结合《指导意见》第十四条规定,“本意见发布后,金融机构发行的资产管理产品资产应当由具有托管资质的第三方机构独立托管”,笔者理解,资产管理信托产品应选用具有托管资质的商业银行进行独立托管。
对比《证券投资基金法》明确规定证券投资基金由基金托管资质的托管人托管,《征求意见稿》似乎并没有明确要求信托产品的托管资质。为避免法规的冲突及适用困惑,笔者建议在《征求意见稿》的基础上,修改现有“经营稳健的商业银行”的托管机构要求,明确表述“信托产品应当由具有托管资质的商业银行独立托管”,并建议进一步明确托管资质要求。符合《指导意见》与《集合信托管理办法》《征求意见稿》的统一方向,既是对《指导意见》精神的贯彻,实现不同资管产品托管机构的“一碗水端平”,也能从源头上确保托管行具备履行新职责的必备能力。
目前,全国仅有37家商业银行持有基金托管牌照,这些银行具备较为成熟的托管体系,具有较为丰富的从事资管产品托管的经验。《征求意见稿》对投资监督、净值核算等职责的新要求,在实操层面已与公募基金等标准资管产品的托管标准看齐。即便《征求意见稿》后续未对托管银行的资质要求进行明确规定,基于对信托托管职责加重及监管收紧的审慎考虑,信托公司在选择托管银行时,也可能更倾向于这些持有基金托管牌照的银行。笔者推测,信托托管业务将从过去相对分散的状态,加速向头部大中型银行集中,大量未持牌的中小银行在此业务领域的市场空间将受到较为明显的挤压,未来将形成行业分化格局。
资产托管行业是现代金融体系不可或缺的重要组成部分,是服务各类客户、联接各类市场的重要金融服务基础设施。托管行应当牢牢把握机会,迎接信托业务的变革。针对《征求意见稿》中信托合规要点及托管银行的职责的变化,托管行在信托业务中职能重心将发生哪些变化,托管行又应当如何应对,详见本团队下篇《新规之下,托管何为?(下)——资产管理信托新时代托管行实务应对》。






