《公司法司法解释征求意见稿》“股东出资与出资责任”章节逐条解读及修改意见(中篇)
作者:薛燕 2025-10-132025年9月30日,最高人民法院关于适用《中华人民共和国公司法》若干问题的解释(征求意见稿)发布,以下简称《公司法司法解释征求意见稿》。该征求意见稿分为八专章,共九十个法条,涉及一般规定(11条)、股东出资及与出资有关的责任(19条)、股权代持与投资者权益保护(9条)、股权转让与优先购买权(9条)、公司治理(11条)、公司解散与清算(18条)、上市公司的特别规定(10条)、附则(3条),旨在准确理解和适用2023年12月29日新修订的公司法(以下简称《公司法》(2003))并对现行有效的五个公司法司法解释进行整合、完善和修正,统一裁判尺度。
笔者利用假期时间通过对《公司法司法解释征求意见稿》与原五部司法解释及《九民会议纪要》进行对比学习研究、参考民法典合同编、物权编等相关内容,归纳征求意见稿核心变化条款及对实务的影响,并从律师处理案件角度逐条对相关条款进行简要分析提出修改建议。基于篇幅所限,现针对实务中备受关注的“股东出资及与出资有关的责任”(第十二条至三十条规定)分“上中下”三个篇章部分进行梳理。
第十九条【股东以其对公司享有的债权抵销其出资】
核心内容:抵销出资的合法性:股东可以对公司享有的金钱债权直接抵销其应缴的货币出资;亦可抵消其应缴的非货币出资,但须经股东会决议且主张抵销的股东回避表决。禁止抵销的例外情形:(1)公司已进入破产程序(2)公司未破产但具备实质破产原因(如资不抵债、无法清偿到期债务)司法审查重点:法院必须查明股东债权的真实性,防止虚构债权逃避出资或损害公司及债权人利益。
新增亮点:允许股东以金钱债权抵销出资,减少资金循环往复,降低履行成本。但非货币出资抵销须尊重公司内部决策程序、采取股东会决议形式予以制衡。同时防止权利滥用规定除外情形,避免债权人利益受损。实务中,债权抵销出资将大量出现,由此可能引发股东会决议效力、抵销行为效力、债权人诉讼。
修改建议:(1)本条规制的核心是当股东既是债权人又是出资义务人时,其对公司享有的债权是否应当劣后于公司其他债权人规则及实务处理。本条第一款规定公司正常经营时,股东对公司享有的真实金钱债权可以抵销其出资,但基于“深石原则”“衡平居次原则”在公司破产清算、重整或具备实质破产原因的情形出现时,若允许股东债权与外部债权人同等受偿,将违背公平清偿原则,因此股东债权应当劣后于债权人。但本条第一款规定“公司虽未进入破产程序但已具备实质破产原因”可能引发司法实践中争议,对于何为“虽未进入破产程序但具备实质破产原因”建议司法解释应结合《破产法》相关规定对此予以回应。
(2)当控股股东既是债权人又是出资义务人,又或关联公司受控于同一股东,此时股东对公司享有的债权是否虚构具有极大的隐蔽性;同时此种情形下,即便公司形式上仍处于正常经营期间,但控股股东实际控制公司债权抵销出资后,又迅速将公司资产转移,债权人利益如何保护。建议增加:特定情形下债权人通知程序。同时,基于公司内部股东和外部债权人信息的不对称性,在此类案件诉讼中应当实行举证责任倒置:即“股东主张以关联债权抵销出资的,应对债权真实性承担举证责任;无法证明交易价格公允的,视同虚构债权。”
第二十条【出资义务的证明责任】
核心内容:本条第一款规定了出资争议的举证责任倒置,即由出资人自证清白,突破了“谁主张谁举证”的一般原则。由于公司资料文件尤其财务资料通常由出资人掌控,让公司或债权人举证实际不具有现实可操作性。第二款针对非货币出资的特殊规则,分层设置了举证责任:即出资人只需证明评估程序启动(形式合规),质疑方举证:若公司、债权人等主张评估程序违法或作价不实(高估或低估),由质疑方承担举证证明责任。
实务亮点:(1)细化举证责任,明确各方的“证明对象”。原司法解释三第20条规定较为笼统,其规定“被告股东应当就其已履行出资义务承担举证责任”实务中易被理解为出资人需要证明从出资行为到出资价值的所有环节,对于涉及非货币财产出资则较为困难,出资人很难自证其财产作价是公允的。本条将将举证责任进行了“阶段性”划分。比如“非货币财产出资”出资人只需证明 “已委托合法机构进行评估” 。核心在于程序合规。
(2)对于非货币财产出资的“评估价格是否公允”的证明责任分配给公司或债权人,符合公平和效率原则。公司、其他股东或债权人在获取评估报告后,针对相关主体是否实际缴纳出资具有寻找评估中的瑕疵(如评估机构无资质、评估方法不当、参照物选取错误等)的积极性。
(3)在保护公司和债权人利益的同时,也兼顾了出资人的合法权益,通过举证规则平衡股东出资便利与公司资本充实,本条第二款规定质疑方必须提出实质性证据方可否定。
修改建议:本条修改并细化了《公司法司法解释三》第二十条规定的出资义务的举证责任,具有进步意义,整体赞同。(1)但对于第一款规定的“全面履行出资义务”应当包括“货币出资”及“非货币出资”,建议予以明确为“出资人需证明资金注入公司账户且为出资性质,或非货币财产已完成权属变更及实际交付方为全面履行出资义务。”(2)实务中,可能存在全体股东明知非货币财产被高估或被低估,但基于商业考量一致同意按此作价入股。若事后个别股东再以此为由否认未全面履行出资义务,应当不予支持,但不得对抗外部债权人。对于第二款建议增加“但出资人能够证明其他全体股东知道或应当知道并书面同意该评估作价的。但不得对抗公司债权人依据本款规定主张权利。”
第二十一条【股东的瑕疵出资责任】
核心内容:本条共分为四款:(1)股东未全面履行出资义务的责任:公司或其他已经足额出资的股东可请求该股东向公司履行出资义务并赔偿损失;已经足额缴纳出资的股东可同时请求该股东承担违约金等责任,若违约金过高,按合同违约金调整的规则处理。(2)已经足额缴纳出资的其他股东仅请求违约金时的处理:程序上法院可追加公司为第三人,并释明原告变更或增加诉讼请求(如要求被告向公司履行出资或赔偿损失),拒绝变更的,驳回诉讼请求。(3)公司债权人的追索权:公司未主张权利导致债权人到期债权未实现的,债权人可直接请求该股东在未出资及损失范围内承担责任(以公司为第三人),法院应予支持,该处规定“公司为主张权利”是指“公司不以诉讼或仲裁方式主张权利”。(4)增资后股东未全面履行出资义务公司债权人主张权利,该股东以债权成立时尚未成为股东为由抗辩,法院不予支持。
新增亮点:新增内容较多,征求意见稿相较原《公司法司法解释三》第十三条规定,(1)承担责任主体扩大:涵盖增资后成为股东但未履行出资义务的情形,并新增抗辩禁止规则;(2)明确主张责任的主体:“公司”“其他已经缴纳出资的股东”“享有到期债权的公司债权人”(3)责任承担方式细化:未全面履行出资义务的股东对公司“履行出资义务+赔偿损失”双重责任;其他已缴纳出资的股东可同时主张违约金,违约金调整依据民法典合同编规则处理;债权人可请求未全面履行出资义务的股东在“未出资及造成公司损失的范围内”承担责任,不再限定原“本息”范围。(4)加强债权人保护:债权人可直接要求股东在未出资及公司损失范围内担责;公司增资后,股东不得以“债权形成时其尚未入股”抗辩。(5)新增第三人追加与释明义务:若其他股东仅主张违约金,法院可追加公司为第三人,并释明其变更诉讼请求(要求未全面履行出资义务的股东向公司履行出资或赔偿损失),拒绝变更的,驳回诉讼请求。本规定意图打通股东出资责任与公司债权人保护的通道,通过程序(如第三人追加)和实体规则优化(如抗辩禁止),明确追责主体和条件、加强保护债权人权利同时平衡股东违约责任合理性。
修改建议:(1)第一款第一句“已经足额缴纳出资的其他股东”明确了原司法解释“其他股东”的主张主体范围,也解决了审判事务中的争议,赞同。但原有入库案例判决基于公司资本充实责任,支持“瑕疵股东主张抽逃股东返还出资的认定标准”(入库案例2023-08-2-265-002 天津某教育公司诉上海某泵业公司等股东出资纠纷案)二者法理相同,如征求意见稿本条规定通过,则入库案例应做相应调整。第二句衔接《公司法》(2023)第54条(出资责任),将“赔偿损失”纳入法定责任,弥补原司法解释三仅规定本息范围内的“补充赔偿”的不足。实务中公司可同时追索出资款和经营损失(如利息损失、融资、交易机会成本等)。该句强调股东可依据股东间协议向未履行出资义务的股东请求承担违约责任,赞同。但是,本句违约金调整规则按照合同编的适用规则,因本条未区分“有限责任公司”和“股份公司”,如公司性质为股份公司则应当适用相应特别法规定,建议对公司性质予以规制更为精确。
(2)第二款规定强调,股东出资义务对应的履行主体是公司,即便已经足额缴纳出资的股东仅向其他未足额缴纳出资的股东主张违约金责任时,也应先诉请未足额缴纳出资的股东对公司履行出资义务,无权直接要求对己承担违约责任。该款避免公司重复诉讼,倒逼原告完善诉请,赞同。
(3)第三款债权人诉讼,强调程序上“公司不以讼或仲裁方式主张权利”,实体上为“到期债权”,债权人可直接诉讼,主张股东“出资以及因此给公司造成的损失范围内承担责任”。本款对于债权人诉讼设置程序上规则与原司法解释三仅规定“对公司债务不能清偿的部分的债权人有权请求该股东承担补充清偿责任”显属重大变化,目的在于督促公司及时行权,不要“躺在权利上睡觉”。存在疑问的是该程序限定前置条件法理依据为何?公司“不以诉讼或者仲裁方式主张权利”的期限如何把控?是否在一定意义上限制了债权人的请求权的行使空间?当控股股东或实控人利用该期间转移资产时,债权人的权利如何保障?等系列实务问题,建议采用原司法解释的表述,取消该程序性前提限定。
同时,“因此给公司造成损失范围”是否包括间接损失,如远大于“到期未实现债权”,债权人追索后,公司或其他已缴纳出资的股东能否再依据前两款规定向未全面履行出资义务的股东二次追索。
(4)第四款规定针对增资后股东抗辩禁止规则,填补了原司法解释的漏洞。但根据《公司法》第228条规定,如增资决议存在效力瑕疵(小股东被压迫增资),此时禁止抗辩是否过度保护债权人,可设置例外条款。
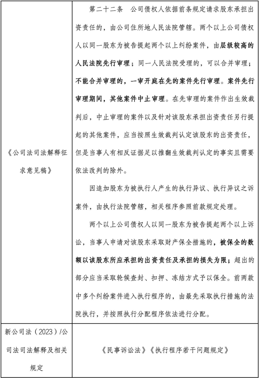
第二十二条【数个债权人请求同一股东承担瑕疵出资责任】
核心内容:本条涉及三大诉讼程序:(1)管辖规则(公司住所地法院、因追加股东为被执行人引发的执行异议/异议之诉,由执行法院管辖)(2)合并审理规则(按法院层级和受理时间排序)(3)财产保全与执行分配规则(限额保全+轮候查封+执行分配)
新增亮点:该条通过规定“公司住所地专属管辖” “多案合并/顺序审理”“保全限额”(责任范围内轮候保全) “执行统一”(首封法院分配),旨在防止不同公司债权人针对同一股东就出资责任提起多起诉讼时产生裁判冲突。构建了债权人追索股东出资责任的程序问题,目的在于解决司法实践中债权人主张股东瑕疵出资责任时面临的管辖冲突、重复保全、执行竞合的问题。
修改建议:(1)依据前条规定,债权人请求股东承担出资责任,列公司为第三人。但本条第一款第一句规定公司所在地专属管辖与《民事诉讼法》专属管辖的规定以及公司内部纠纷、以公司为被告诉讼管辖的规定存在冲突,且股东作为被告却无法提“管辖权异议”也与民诉法规定相悖,建议调整为“公司住所地或股东住所地法院管辖。”
(2)第一款第二句“由层级较高的法院先行审理”表述不严谨,根据《民事诉讼法》第37条规定,管辖权冲突应协商或报请共同上级法院指定管辖,而非自动由层级较高法院审理。建议修改为“由最先立案的法院管辖,或报请共同上级法院指定管辖。”
(3)第三款规定“多个债权人保全同一股东财产时,保全总额 ≤股东出资责任及承担损失范围,超额部分轮候保全。”与《民事诉讼法》规定不符,根据《民事诉讼法》第106条“保全限于请求范围”并未未授权总额限制,同时根据《最高院关于查封扣押冻结规定》第26条规定,轮候保全无额度限制,且 “在先查封效力优先”。该款设定轮候保全额度上限,建议修改。
(4)第三款最后一句规定多案执行时由 “最先采取执行措施的法院执行并按照执行分配程序分配”建议与《民诉法解释》第508条至512条确立的参与分配制度衔接,即“执行款分配需区分优先债权(如担保物权)与普通债权”。并按照执行分配程序依法进行分配”
第二十三条【数个股东承担瑕疵出资责任】
核心内容:本条适用情形为数个股东均未全面履行出资义务时,公司债权人有权直接请求各股东承担各自责任。各股东的责任限度为在各自未出资及对公司造成的损失范围内承担责任,股东不得以其他股东未出资为由主张免除自身责任。但存在以下例外情形:设立时即应实缴出资:公司章程规定股东在公司设立时即需要实际缴纳出资,股东已履行出资义务但公司后续增资未缴足的,不适用此规则。
实务意义:“谁未出资,谁担责,责任自负,例外从严”债权人可高效追究所有未出资股东责任,提高债权清偿效率。需要注意的是需要区分认缴制下的期限利益与设立时实缴的强制义务,避免滥用诉权。
修改建议:(1)根据《公司法》第50条规定“设立时未按照公司章程规定实际缴纳出资,或者实际出资的非货币财产的实际价额显著低于所认缴的出资额的,设立时的股东承担连带责任”,而本条规定“各股东承担各自责任”,并未排除“设立时”,是否将公司法规定的“连带责任”变为“按份责任”值得商榷。(2)本条后一句“各设立人依据公司章程...在公司设立时即应实际缴纳出资”其真实目的或指当公司法有特别规定时(第50条规定的发起人连带责任、第九十九条规定的股份有限公司发起人责任),应当优先适用于特别规定作为例外情形。但是,该表述将“公司章程”与“公司法等规定”并且列并采取“等”表述并不严谨,同时,该规定除外情形是否将公司成立后增资时的瑕疵出资股东亦排除在外存在争议。建议将以上疑问予以明确。
第二十四条【认缴出资加速到期】
核心内容:细化《公司法》第54条规定的股东出资责任加速到期的适用条件,即“当公司客观缺乏清偿能力且未通过诉讼或仲裁要求股东履行出资义务”。例外情形:若公司已进入执行程序但财产不足清偿债务,债权人申请追加未届出资期限的股东为被执行人时,法院应当驳回其申请,告知其另行起诉;对裁定不服可申请复议,不可直接提起执行异议之诉。
新增亮点:平衡股东期限利益与债权人保护,明确债权人救济的分界诉讼阶段:符合加速到期条件(如公司客观丧失清偿能力而非主观不愿清偿债务)时,债权人可直接起诉股东。坚持“审执分离”原则,执行机构无权直接认定股东出资加速到期,债权人须另行起诉,避免程序滥用。
修改建议:(1)《公司法》第54条规定“公司不能清偿到期债务的”,本条将其细化为“公司因客观上缺乏清偿能力而不能清偿到期债务”,强调“客观缺乏清偿能力”。但该标准与《破产法》第2条规定 “不能清偿到期债务,并且资产不足以清偿全部债务或者明显缺乏清偿能力”二者之间是何关系,与《九民会议纪要》第6条规定的两种情形“公司已具破产原因、股东恶意延长出资期限”是何关系,但从文义表述,本条标准低于以上两条。是否意味着从侧重保护股东的期限利益到更倾向于债权人保护,从严守“加速到期为例外”原则到“清偿能力丧失即加速”的态度转变。相应的,债权人举证责任也将由原举证公司“已具破产原因”(资产负债率大于100%)到只需证明客观上“公司无财产可供执行”即可,降低证明标准似与当前优化营商环境中保护债权人的政策导向相关。虽然《九民会议纪要》仅为论理适用,但鉴于其规制于前,指导审判实务具有积极意义,建议本条“客观上缺乏清偿能力”的认定标准与其保持一致或予以明确。
(2)本条“认缴出资加速到期”的股东与“未全面履行出资义务”的股东对债权人承担责任的范围均为“给公司造成的损失范围内”规制不妥,因二者责任性质、承担方式均不相同,股东出资加速到期非过错责任,股东丧失了期限利益,是出资义务的提前履行,而非违约赔偿(最高法在(2021)民终983号),对应公司的损失是应增而未增的资本信用;而未全面履行出资义务的股东是过错责任,征求意见稿第21条将其规制为公司实际资产减损,可能造成公司财产损失的赔偿责任。建议对二者责任予以区别,不应参照适用。
(3)针对第二款规定,对于执行追加未届出资期限的股东为被执行人保持了与之前规定一致的态度,即由审判机构实体审判,而非执行机构代替,坚持审执分离,赞同。






