功不唐捐 !《能源法》领航能源新时代,重塑我国能源法制体系
作者:赵海清 姚天慈 2025-01-102024年11月8日,十四届全国人大常委会第十二次会议日前表决通过《中华人民共和国能源法》(以下简称“《能源法》”),自2025年1月1日起正式实施。《能源法》就能源领域基础性重大问题在法律层面作出规定。作为我国能源领域的基础性、统领性法律,《能源法》的出台对于保障国家能源安全和推动能源转型具有重大意义。本文拟从《能源法》的出台背景、立法思路、主要规定、制度沿革及立法的要点和亮点等多个角度,对《能源法》进行解读。
一、《能源法》出台的背景
(一)国际背景
当地时间2024年11月24日凌晨,经过长达两周的激烈讨论与艰苦谈判,《联合国气候变化框架公约》第二十九次缔约方大会(全球气候变化大会,以下简称“COP29”)在阿塞拜疆首都巴库正式落下帷幕。在此次大会中,各国围绕《联合国气候变化框架公约》《京都议定书》《巴黎协定》展开了深入探讨,并最终通过了20余项重要决定。其中,最引人瞩目是:在气候融资领域:发达国家同意在2035年之前,每年提供至少3000亿美金的气候资金(即现有融资目标的3倍),用于支持发展中国家的气候行动;碳市场领域:通过《巴黎协定》第6条国际碳市场机制,并完成运营细则的初步讨论,为启动全球碳市场奠定了基础。
除此之外,参与本次气候大会的各方关注焦点之一在于美国对于全球气候问题的态度。据《纽约时报》报道称,美国新任总统特朗普的过渡团队已经准备好一系列行政命令和公告,内容包括退出关于气候变化的《巴黎协定》。智库亚洲协会政策研究所(ASPI)中国气候中心主任李硕表示:“随着时间推移,特朗普执政将通过‘涟漪效应’进一步放大对全球气候治理的冲击。这是基于我们这两周在巴库的观察,以及与来自美国、欧洲和中国的同行们交流后得出的普遍共识。”总体而言,美国的国际地位及其政策走向在全球气候治理中具有重要作用。特朗普政府的回归无疑会对国际社会应对气候变化的努力形成巨大挑战。
与美国摇摆的态度相对应的是作为气候变化领军集团的欧盟,其相关政策的落地、实施以及相关行动的成果同样也会对全球气候行动产生重要的影响。欧盟是目前最大的国际气候融资提供者,2023年,欧盟及其27个成员国贡献了28.6亿欧元的公共气候融资资金,并动员额外的7.2亿欧元私人资金,支持发展中国家减少温室气体排放并适应气候变化的影响。
不仅如此,欧盟在气候变化及能源转型方面的表现也可圈可点。根据欧盟委员会于2024年9月11日发布的《2024年能源联盟状况报告》显示,过去几年来,欧盟成功抵御了能源供应安全面临的重大风险,重新控制了能源市场和价格,并加快了向气候中和的转型。据统计,2024年上半年,欧盟一半的发电量来自可再生能源。截至2024年6月,俄罗斯天然气在欧盟天然气进口总量中的份额从2021年的45%下降到了18%,而来自挪威和美国等国家的天然气进口则有所增加。除此之外,2022年8月至2024年5月期间,欧盟削减了1380亿立方米的天然气需求。1990年至2022年,欧盟温室气体排放量下降了32.5%,而经济却增长了约67%。整体而言,截至2024年,欧盟的能源政策趋于稳定,且成果斐然,预计欧盟在节能以及绿色减排和气候行动领域仍将处于国际领先地位。
综上所述,温室气体排放大国对于能源及气候变化的态度瞬息万变,国际政策环境处于相对不稳定的状态,这势必会导致各国国内的环境、能源等领域的法制体系的变化。在此背景下,我国适时地出台了能源领域的纲领性法律,不仅稳定了我国能源法律体系的根基,更明确了我国能源行业发展和前进的道路,带领我国能源领域迈入新时代,为随时积极应对瞬息万变的国际形势奠定了坚实的法律基础。
(二)国内背景
我国是世界上最大的能源生产国和消费国,虽然在《能源法》出台前,我国已经制定自然资源、煤炭、石油、天然气、电力、核电、节能环保等能源领域的单行法律及相关法规,我国能源法律体系已经初步成型,随着“双碳”目标的设立,我国又陆续出台了一系列节能减碳、绿色转型的政策法规,极大地完善和充实了我国能源领域的法制建设。然而在能源领域仍然存在立法空白,即缺少一部基础性、统领性的法律,为我国能源行业的发展指明方向。(注:在《能源法》出台前,我国能源领域主要的法律法规见文末附表)
从历史沿革角度而言,我国《能源法》的出台经历了较为漫长的过程。20世纪90年代之前,我国能源法律和政策主要致力于解决工业化阶段面临的能源短缺问题,重点在于推动传统能源的开发利用。自1994年中国加入《联合国气候变化框架公约》后,我国开始加快对能源法律的制订和修订工作,以加强对能源开发利用活动的法律规制,同时也更加注重能源转型升级。21世纪初,我国正式提出能源法立法计划,自2006年1月国家发展改革委等十五个部门联合成立《能源法》起草组以来,《能源法》立法工作前后延续18年,于2007年首次向全社会公开征求意见,但此后长期未取得实质性进展。
近年来,全球气候变化不断加剧,绿色低碳转型已成大势所趋。2020年9月,我国明确提出了“双碳”目标,这成为了我国《能源法》出台的核心驱动力之一。此后,全国人大常委会在2021年度立法工作计划中已经将能源法列为预备审议项目,并在2022、2023年度立法工作计划中将《能源法》列为初次审议的法律议案。
时至今日,随着我国经济社会的发展,绿色、低碳、环保的理念已深入人心,经济绿色转型的共识也显著增强,社会各领域的能源转型配套政策均在不断地出台和优化,立法条件已然成熟,《能源法》终于在2024年11月8日顺利出台,并于2025年1月1日正式实施。
二、《能源法》的立法思路、结构体系及主要内容
(一)《能源法》的立法思路及结构体系
1、《能源法》的立法思路
《能源法》以能源领域主要问题为导向,以“四个革命、一个合作”能源安全新战略为立法指导思想,适应能源产业战略发展,应对气候变化,确保能源安全和深化能源改革的需要,结合《能源法》基础法的定位和功能,进行了能源开发利用全产业链和能源领域主要问题的篇章、制度、法条的设计与布局,厘清了立法思路。
2、《能源法》的结构体系
《能源法》共九章八十条,章节体系及主要内容如下表:
(二)《能源法》主要内容
1、总则(第1条—第14条)
总则部分对《能源法》进行了概括性、整体性的说明和规定。不仅明确了本法的立法宗旨、目标以及立法依据,还通过“陈述+列举”的方式明确了能源的定义以及包含的范围。同时总结了我国能源工作的总体方针,提出能源消费革命、能源供给革命、能源技术革命、能源体系革命以及加强国际合作的能源安全新战略,以及建立清洁低碳、安全高效的新能能源体系的宏伟目标等。
2、能源规划(第15条—第20条)
习近平总书记指出:“用中长期规划指导经济社会发展,是我们党治国理政的一种重要方式。”本次《能源法》将能源规划单列一章,提出要充分发挥能源规划对我国能源发展的引领、指导和规范作用。通过精简凝练的语言,对我国的能源规划进行了系统梳理,从法律层面确立了能源规划的地位,彰显了能源规划的战略意义。
3、能源开发利用(第21条—第39条)
能源开发利用是《能源法》的核心章节,其规定的主要能源开发利用制度来源于在我国已广泛施行,且被证明行之有效的政策措施,或者能源改革中试点和实施有效的做法,经过提炼上升为法律制度规范,还有的则是政府能源管理监督中例行工作的法制化。
本章赋予了可再生能源优先开发利用、可再生能源消纳权重责任等工作的法律地位,为可再生能源持续高速发展提供了根本保障。按照能源政策、供给端、消费端的逻辑顺序编写,在关注能源开发利用的同时兼顾与其他法律规范以及制度文件的衔接,彰显了《能源法》作为能源领域综合性、纲领性法律规范的深度、高度和广度。
4、能源市场体系(第40条—第46条)
截至目前,我国能源市场的发展已日渐成熟,积累了较为丰富的经验,也逐渐形成了中国特色的能源市场体系。《能源法》在总则中即对能源市场的发展做出了原则性规定。并专设本章规定了市场主体、价格机制、成本监审、市场秩序等问题。
总体而言,近年来,中国能源体制改革一直按照市场化的思路在逐步推进。2013年党的十八届三中全会提出“推进水、石油、天然气、电力、交通、电信等领域价格改革,放开竞争性环节价格”;2015年10月12日中共中央、国务院印发的《关于推进价格机制改革的若干意见》也把“加快推进能源价格市场化”作为了重要内容。本次《能源法》再次强调了能源市场化的原则,这与此前中共中央、国务院于2020年3月30日发布的《关于构建更加完善的要素市场化配置体制机制的意见》提出的扩大要素市场化配置范围、促进要素自由有序流动、加快要素价格市场化改革的战略方向高度一致。能源市场化发展的方向得到进一步强化,并以法律的形式明确下来,为进一步深化能源市场化改革奠定了坚实的基础。
5、能源储备和应急(第47条—第55条)
20世纪70年代爆发的两次石油危机对全球经济和政治格局产生了深远的影响。导致全球原油价格从1970年初的每桶1.2美元上升至1979年底的每桶近40美元,十年间累计涨幅高达约32倍,由此造成了当时全球范围内的大通胀(Great Inflation)。此后,世界各国开始重视能源的储备和应急问题,并将其作为国家安全的重要环节。以习近平总书记为核心的党中央多次对保障国家能源安全作出部署安排。习近平总书记在考察调研胜利油田时强调:“能源的饭碗必须端在自己手里。”这彰显了保障能源安全的重要意义,不仅是对历史经验的深刻总结,是着眼现实的深刻洞察,更是面向未来的深刻昭示。本章共计九条,对我国已运行多年的能源储备和应急的做法予以确认,精炼并提升至法律层面。
整体而言,能源是经济发展的命脉,是国民经济发展和人民美好生活的重要保障,在社会经济体系中占据着重要的地位。能源安全是一个涉及国家安全和对外战略等多层面的问题,也是一个关乎国际能源供应和能源地缘政治的问题。《能源法》将能源的储存及应急设立专章,其重要性可见一斑。不仅如此,《能源法》还从国际化、市场化、多元化、低碳化多个角度对于能源安全进行了规定,充分彰显了《能源法》作为能源领域纲领性法律的综合性和广泛性。
6、能源科技创新(第56条—第62条)
2014年6月13日,中央财经领导小组第六次会议上提出的能源安全战略,是我国能源发展的新国策,基本要求可以概括为“四个革命、一个合作”、“四个革命”,是指能源消费革命、能源供给革命、能源技术革命、能源体制革命,“一个合作”是指加强全方位国际合作。能源技术革命作为能源发展的重要环节也被列入了国策。事实上,与其他经济社会领域相比,科技的作用在能源领域显得尤为重要。
2021年11月29日,为深入贯彻落实“四个革命、一个合作”能源安全新战略和创新驱动发展战略,加快推动能源科技进步,根据“十四五”现代能源体系规划和科技创新规划工作部署,国家能源局、科学技术部联合印发了《“十四五”能源领域科技创新规划》(“《规划》”)对我国能源领域的科技创新做出了具体部署和安排。本次《能源法》高度肯定了《规划》对于我国能源科技发展的目标、任务以及具体措施,结合我国的实践经验,凝练出本章的7条,将能源创新发展提升至法律层面。
7、监督管理(第63条—第68条)
本章是对行业管理部门的监督管理做出的专门规定,主要内容包括我国长期能源监管实务中常见的问题,具体包括:
整体而言,本章对于能源的监督管理做了基础性的规定。就2024年度的能源监管工作而言,2024年1月9日,国家能源局即印发了《2024年能源监管工作要点》,其中表明,2024年我国能源监管工作的总体思路是:……围绕推动能源高质量发展一条主线,锚定保障能源安全和推动绿色低碳转型两个目标,创新开展“四个监管”,即:过程监管、数字化监管、穿透式监管、跨部门协同监管,助力能源高质量发展,为中国式现代化进程提供坚强的能源保障。本次《能源法》就能源监管的整体方针承袭了《2024工作要点》的总体思路,且已贯穿整个《能源法》,充分体现了本法的延续性、整体性和一贯性;同时,适当“留白”的框架式规定,也为后续各监管部门进一步落实监管义务保留了一定的灵活性。
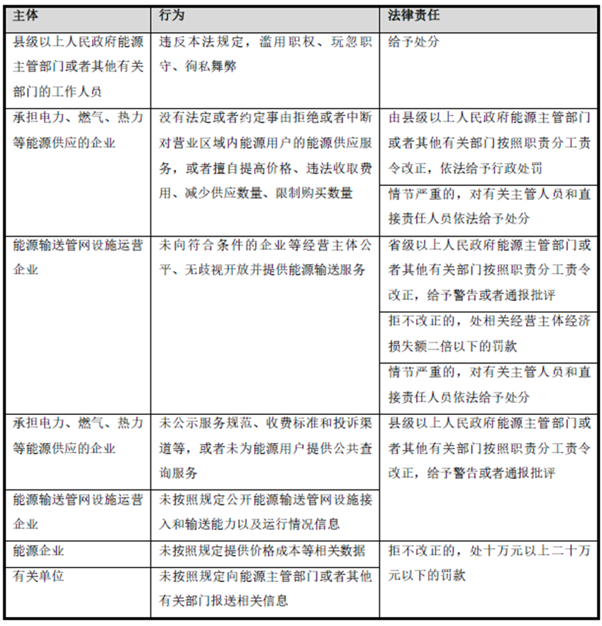
8、法律责任(第69条—第74条)
法律责任条款是实现法律实施效果的重要保障。《能源法》设专章对其进行规定,本章节的条款设计对应了整个《能源法》中的义务性条款,为违反相关义务设置了对应的法律责任。具体而言:
整体而言,根据本章的规定,承担法律责任的主体包括:负有相应职责的政府部门工作人员;承担电力、燃气、热力等能源供应的企业及工作人员;能源输送管网设施运营企业及工作人员;有关能源企业;能源用户;个人等。责任形式主要是行政责任;如果造成财产损失或者其他损害的,还需承担民事责任;构成违反治安管理行为的给予治安管理处罚;构成犯罪的,则依法追究刑事责任。
9、附则(第75条—第80条)
附则的内容包括了本法涉及的相关名词解释(第75条);军队开发利用能源的特殊例外情形(第76条);第77条至第79条规定了国内法与国际法冲突时的适用问题、以及国际法中的反制措施的适用,并明确对危害我国能源安全的行为追究法律责任,此3条为保障我国能源安全、保护能源企业跨境投资提供了法律武器;第80条明确了本法正式施行的时间节点。
三、《能源法》的要点和亮点
(一)能源安全的制度保障
能源是现代经济发展的动力,能源安全直接关系到我国的经济安全,是国家安全的重要组成部分。党的十八大以来,国家能源安全工作得到了高度重视,习近平总书记指出:“能源安全是关系国家经济社会发展的全局性、战略性问题,对国家繁荣发展、人民生活改善、社会长治久安至关重要。当今世界,能源问题是各国国家安全的优先领域,很多国际政治、经济、外交、军事等方面的活动都是围绕能源在做文章,抓住能源就抓住了国家发展和安全战略的牛鼻子”,将能源安全提升到了国家全局层面与根本战略高度。本次《能源法》不仅在总则中提出能源安全的重要性,更是设置专章对其做出了具体规定;不仅如此,总则及专章之外的诸多条款中也都体现出了能源安全的内涵。整体而言,《能源法》关于能源安全的规定,很好地回应了我国保障能源安全战略需要,也是本次《能源法》的要点和亮点之一。
(二)重视能源规划在能源发展的重要作用
习近平总书记指出:“用中长期规划指导经济社会发展,是我们党治国理政的一种重要方式。”科学编制并有效实施国家发展规划,有利于保持国家战略的连续性和稳定性,确保一张蓝图绘到底。因此,健全国家经济社会发展规划制度体系,对扎实推进中国特色现代化进程具有深远的意义。《能源法》的亮点之一即是重视能源规划在能源发展中的重要作用。能源项目投资规模大、建设周期长,只有科学的规划,才能保证能源供需的有效平衡,长期和稳定发展。《能源法》不仅从法律层面确立了能源规划的地位,还设专章对各级各类能源规划的编制主体、编制依据等作出了具体规定,强调了规划对能源发展的引领、指导和规范作用,对于保障能源供应、优化能源结构、提高能源利用效率等都具有重要意义。
(三)深化绿色低碳发展理念
《能源法》在立意上处处彰显着绿色低碳的发展理念,注重能源绿色转型,促进经济社会低碳发展。在供给端,提出推进能源绿色生产。如:在能源开发方式上,规定应当减少污染物和温室气体排放,防止对生态环境的破坏;在能源生产结构上,要求制定非化石能源开发利用中长期发展目标,支持优先开发利用可再生能源,提高电网对可再生能源的接纳、配置和调控能力,合理开发化石能源等。
在需求端,支持促进用能绿色转型。如:加强能源消费规模管控,要求建立能源消耗总量和强度双控向碳排放总量和强度双控全面转型新机制;优化能源消费结构,促进煤炭清洁高效利用,推进非化石能源安全可靠有序替代化石能源,支持合理开发利用可替代石油、天然气的新型燃料和工业原料,提高非化石能源消费比重等。
在治理方面,明确完善能源绿色治理。如:要求建立健全保障能源安全和绿色低碳转型的能源标准体系;强调建立绿色能源消费促进机制,完善可再生能源电力消纳保障机制;并开展相关监测和考核等。
值得一提是,《能源法》再次明确了“加快构建碳排放总量和强度双控制度体系”这一具体的制度目标,也为2024年8月2日,国务院办公厅印发的《加快构建碳排放双控制度体系工作方案》的顺利落地实施提供了坚实的法律保障。
(四)氢能正式纳入能源管理体系
本次《能源法》的亮点之一是将氢能纳入了能源管理体系。在过去,氢能主要被作为化工原料使用,按照危化品进行管理。将氢能纳入能源管理体系的历程经历了多个重要节点。2018年十三届全国政协第十四次双周协商座谈会上全国政协副主席万钢建议有关部门研究借鉴欧美等国经验,将氢能作为能源管理而非危化品处理,在制定新的发展规划的过程中,尽快破除制约氢能和燃料电池汽车发展的标准检测障碍和市场准入壁垒。2022年,国家发改委、国家能源局联合印发的《氢能产业发展中长期规划(2021-2035年)》,首次明确氢能是未来国家能源体系的重要组成部分。最终,在本次《能源法》中,氢能被正式纳入了能源管理体系,这将对氢能产业的未来发展产生积极的影响。
《能源法》中四次提及氢能,不仅明确了氢能的能源属性,确认了国家将积极推动氢能开发利用及相关技术装备及新材料的研究;还在附则部分对氢能进行了明确的定义,指明“氢能,是指氢作为能量载体进行化学反应释放出的能源”。
被纳入能源管理体系后,根据《能源法》的规定,氢能的管理和应用将会进行较大的变革。氢能作为一种能源,将在我国能源规划体系中占有一席之地,相关产业的发展也将更加有序;《能源法》虽然并未对氢能的开发利用做出具体规定,但已明确表示国家支持合理开发利用可替代石油和天然气的新型燃料及工业原料;切在价格形成机制方面,氢能作为能源之一,其价格也将受到政府的调控和指导;储备与应急体系方面,氢能也将被纳入其中,确保其在紧急情况下能够稳定供应。
(五)明确可再生能源发展的地位,加速能源结构转型
《能源法》明确支持优先开发可再生能源,为可再生能源的高质量发展提供了法律依据,不仅确立了可再生能源在能源结构中的优先地位,还通过明确非化石能源开发利用中长期发展目标、可再生能源在能源消费中的目标等一系列发展计划,加速推动化石能源向可再生能源的转型,促进能源结构的优化升级,减少对化石能源的依赖,为应对气候变化和实现可持续发展提供了重要保障。对于可再生能源的开发利用,《能源法》对包括风能、太阳能、生物质能等能源都提出了较为明确的要求。
随着“双碳”目标的提出,为应对新时代能源转型发展的需要,作为能源领域纲领性法律的《能源法》,不仅精准洞察了我国新能源企业发展的困境,适时地通过顶层设计为其未来的发展扫清障碍,同时也充分彰显了我国对于加强推动能源转型,促进整个经济社会绿色低碳发展的坚决态度。
四、《能源法》出台的意义和影响
(一)完善我国能源法律体系
如前文所述,在《能源法》出台前我国已制定并实施了包括电力法、煤炭法、节约能源法、可再生能源法等多部单行能源法律法规,但一直缺乏一部纲领性的法律。各能源单行法之间缺乏统筹协调,无法处理能源发展在方向性、战略性和整体性上的问题,也不利于应对瞬息万变的国际形式,保障国家能源安全等。《能源法》的出台填补了我国能源领域基础性法律空白,完善了能源法律体系,为能源行业健康发展提供了保障,指明了道路。
(二)推动我国能源体系绿色转型,有力保障双碳目标的如期实现
2021年10月,《关于完整准确全面贯彻新发展理念做好碳达峰碳中和工作的意见》《2030年前碳达峰行动方案》两个重要文件相继出台,共同构建了我国碳达峰、碳中和“N+1”政策体系的顶层设计。相关领域和行业配套政策也在此后不断出台。2024年7月召开的党的二十届三中全会提出,要建立能耗双控向碳排放双控全面转型新机制。此后,党中央、国务院出台了《关于加快经济社会发展全面绿色转型的意见》《加快构建碳排放双控制度体系工作方案》等一系列节能降碳的政策文件,从产业布局、科技创新、政策支持等多个方面,对今后一段时期的绿色低碳发展和“双碳”工作作出了整体部署。
能源是经济社会发展的重要物质基础和动力源泉,也是推进“双碳”目标的主战场。《能源法》的出台为上述相关政策的落实提供了法律支持,有利于统筹推进能源结构的调整,确保“双碳”目标的如期实现。
(三)推动我国能源事业高质量发展
《能源法》的颁布将进一步推动我国能源结构优化转型,为可再生能源行业的持续健康发展提供坚强有力的保障。
1、优化可再生能源发展的整体布局
《能源法》大力支持优先开发可再生能源,为可再生能源行业的大力发展提供了明确的法律导向。随着《能源法》的出台,我国将进一步加强可再生能源项目开发,优化风电、太阳能、水电等可再生能源的规划和布局,注重开发利用可再生能源与生态及自然保护并举。除此之外,我国还将大力推进海上风电的建设,积极发展光热发电,鼓励生物质能、地热能和氢能的开发和利用,推动可再生能源规模化发展和能源转型。
2、通过鼓励科技创新提升可再生能源产业竞争力
《能源法》明确表态鼓励和支持能源领域的科技创新,尤其是可再生能源领域的基础性、关键性和前沿性重大技术、装备及相关新材料的研发、示范推广和产业化发展,促进能源新技术与产业结构优化。可以想见,我国将进一步加大在风能、太阳能、氢能、核能等领域的技术研发投入,推动关键技术的突破,拓展并丰富可再生能源的应用场景。同时,《能源法》还提出加强对能源科技专业人才的培养,建立产学研深度融合的创新体系,鼓励通过科技创新提高可再生能源产业与传统能源的竞争力,也进一步提升我国可再生能源产业在国际范围内的竞争力。
3、建立健全能源市场体系,营造良好的发展环境
《能源法》推动建立完善全国统一的能源市场体系,推动形成由能源资源状况、产品和服务成本、市场供求状况、可持续发展状况等因素决定的能源价格形成机制,为能源领域营造更加透明、市场化的发展环境。同时,《能源法》特别明确了通过实施可再生能源绿色电力证书(绿证)制度建立绿色能源消费促进机制,进一步鼓励能源用户优先使用可再生能源等,有效促进可再生能源电力的市场化消纳,推动能源消费及整个经济社会向绿色低碳的方向迅速转型。除此之外,能源法还明确了依法规范市场秩序,设置了监督管理的基本框架以及违反《能源法》将承担的相应法律责任等,为可再生能源行业的市场化发展提供了有力的法律保障,营造了良好的发展环境。
五、结语
党的二十届三中全会审议通过的《中共中央关于进一步全面深化改革、推进中国式现代化的决定》,为我国能源领域的高质量发展绘制了宏伟蓝图。在此背景下,《能源法》的颁布实施不仅是落实三中全会深化改革、推进现代化战略部署的有力举措,更是我国能源法治建设长期的实践积累与沉淀与新时代能源发展要求深度融合的结晶,标志着我国在能源法制体系优化和能源治理能力现代化的道路上迈出了里程碑式的一步。
参考文献
1、李硕:COP29之后,全球气候政策势头或将进一步回摆,
https://www.tmrwtmrw.com/climatereporting/cop29-climate-politics-momentum
2、Council publishes 2023 international climate finance figures,https://www.consilium.europa.eu/en/press/press-releases/2024/11/05/council-publishes-2023-international-climate-finance-figures/
3、2024年能源联盟状况报
告,https://www.cmes.org/library/recom/05dd68f10f8e4e379cffb3ee10e015dd.html
4、吴钟瑚,《能源法》的使命及其体系完善,中国能源网,政策与经济.
5、陈兴华,《能源法》篇章逻辑及主要内容解读,南方能源观察,2024.11.11.
6、《能源法》解读:坚持市场化方向不动摇,澎湃新闻,
https://www.thepaper.cn/newsDetail_forward_7066299
7、70年代能源危机回顾:两次石油危机,
https://xueqiu.com/8150711211/199507947
8、能源的饭碗必须端在自己手里,人民日报,
https://www.nea.gov.cn/2022-01/07/c_1310413762.htm
9、万钢向中央建议:将氢能作为能源管理而非危化品处理,https://www.sohu.com/a/275871570_391226
10、全力推动我国能源行业绿色低碳转型——回眸“双碳”目标提出四周年来的能源印记,中国能源新闻网,
https://cpnn.com.cn/news/hy/202409/t20240923_1738091.html
11、【政策解读】《能源法》有哪些亮点,忻州市能源局.
附表:我国现行能源领域相关法律法规






