疫情防控影响下商业地产租赁合同管理
作者:刘俊科 2022-04-222022年3月以来,上海新一轮本土新冠疫情爆发。为防控疫情,政府采取了大规模封控措施,各行各业均遭受了不同程度的损失,营业收入下滑,对企业正常生产经营造成重大影响,尤其对商业地产的租赁双方构成了重大挑战。无论对出租人还是承租人,如何在疫情影响下合法、合规处理租赁合同事宜均是棘手且急迫的问题。
在2020年第一轮新冠疫情爆发后,国家、地方政府相继出台了相关的政策文件及最高人民法院、各地法院也发布了审判指导意见。此后,各地法院审结了一批针对疫情期间租赁合同纠纷的案件,对相关纠纷的处理具有一定的借鉴意义。
基于此,本文拟结合2022年以来国务院及各部委、上海市政府及相关部门发布的政策文件,参考上海市各级法院此前审理疫情期间租赁合同纠纷的相关案例,针对2022年3月以来上海疫情及防控措施情况,就商业地产租赁合同项下的焦点问题进行梳理,以期能够为租赁双方提供有意的借鉴。
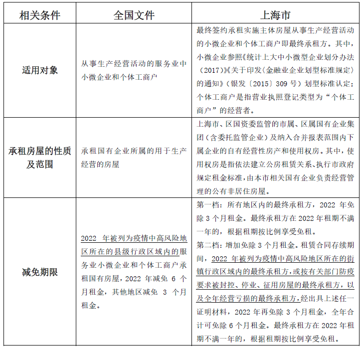
一、房屋租金的减免问题 (一)政策文件 为应对新冠疫情对服务业的冲击,尤其是对中小微企业及个体工商户的影响,2022年2月以来,国家及地方政府陆续出台了相关政策文件,其中减免服务业中小微企业和个体工商户承租国有房屋的租金即为普惠性纾困扶持政策之一。具体政策文件汇总精选如下: 1、全国 文件名称:国家发展改革委等部门印发《关于促进服务业领域困难行业恢复发展的若干政策》的通知 发布时间:2022年2月18日发布 文件名称:国务院国有资产监督管理委员会办公厅《关于做好2022年服务业小微企业和个体工商户房租减免工作》的通知 发布时间:2022年3月28日 2、上海市 文件名称:上海市人民政府办公厅关于印发《上海市全力抗疫情助企业促发展的若干政策措施》的通知 发布时间:2022年3月29日发布 文件名称:《上海市国有企业减免小微企业和个体工商户房屋租金实施细则》 发布时间:2022年3月31日发布 根据上述政策文件的规定,作为普惠性纾困措施之一的房屋租金减免应符合以下条件: 综上可见,上海市针对自身的情况,就租金减免的相关适用条件作出了进一步细化规定,与全国文件中存在一定的差异。 (二)司法裁判 就租金减免问题,最高人民法院《关于依法妥善审理涉新冠肺炎疫情民事案件若干问题的指导意见(二)》(2020年5月15日发布)以及上海市高级人民法院《关于涉新冠肺炎疫情案件法律适用问题的系列问答(二)》(2020年2月17日发布)、上海高级人民法院《关于涉新冠肺炎疫情案件法律适用问题的系列问答三(2022年版)》(2022年4月10日发布),均有涉及。 鉴于2020年疫情与2022年3月以来的疫情对上海的实际影响不同,上海市高级人民法院在租金减免问题上的意见亦有所差异。考虑到2022年本次疫情的影响面更大,持续时间更长,因此更倾向于严格适用上海市有关免除一定期限内租金的政策,并对承租非国有房屋租金减免问题也作出了明确的意见。 从2020年疫情影响导致的租金减免纠纷案件的审判实践看,并非所有减免租金的请求都能得到支持,并且在支持的案件中也并非完全按照3个月期限进行减免。一般情况下,承租国有房屋的减免2-3个月,承租非国有房屋的减免1-2个月。——参考案例:(2021)沪02民终5227号、(2020)沪02民终11226号。 (三)合同管理建议 1、结合本人代理的以及查询的上海市范围内基于2020年疫情租金减免的案例,确实存在不少未严格按照当时政策文件(减免租金3个月),而是根据房屋使用的具体情况酌情减免房屋租金(1-3个月不等)的判决。 而根据本次政府部门的政策文件,以及上海市高级人民法院重新梳理的《关于涉新冠肺炎疫情案件法律适用问题的系列问答三(2022年版)》,考虑到本次疫情对上海的影响,因此,在处理租金减免问题上,不能盲目参考此前的经验或判决,建议更多地倾向按照本次政策文件的要求处理租金减免事宜,以免出现不必要的纠纷。同时,对于承租非国有房屋的承租人,除了参照上海市有关租金减免的政策进行协商外,亦应当注意收集和保留关于房屋无法正常使用或无法正常营业的材料(如有关防疫部门或机构发出的通知、指令),以便维护自身的合法权益。 2、无论是政府的政策文件,还是法院的审判实践,在无特殊情况下,均不支持承租人或出租人提出的对物业管理费的减免主张。 二、租赁合同的解除 (一)承租人以疫情防控构成不可抗力为由主张解除合同。 对于疫情及疫情防控措施是否构成不可抗力,上海市高级人民法院在《关于涉新冠肺炎疫情案件法律适用问题的系列问答三(2022年版)》中给与了肯定性意见:疫情以及疫情防控措施一般属于法律规定的不可抗力,疫情或者疫情防控措施致使合同目的无法实现的,当事人可以依法主张解除合同;疫情或者疫情防控措施致使合同不能履行的,当事人可以依法主张免责或者部分免责。 但在具体解除合同中,还应考察不可抗力是否造成了合同目的无法实现。对于一般性租赁合同,鉴于疫情防控措施的阶段性特点,一般并不能导致合同目的的无法实现或无法履行,因此,无论承租人或出租人均不能以阶段性困难主张解除合同,该主张一般也不会获得法院的支持。与此相对应,对于具有时效性或特定目的的租赁合同,如基于展览、会议、庙会等签署的租赁合同,基于疫情防控措施导致该活动取消,承租人有权请求解除合同。 (二)出租人以承租人逾期支付租金为由主张解除合同。 一般情况下,在房屋租赁合同中均会约定承租人逾期支付租金超过一定期限,出租人有权解除合同的条款,即约定解除条款;同时按照《中华人民共和国民法典》第563条的规定:当事人一方迟延履行主要债务,经催告后在合理期限内仍未履行,当事人可以解除合同,即法定解除权。那么由于疫情影响导致承租人迟延支付租金的情况下,出租人是否仍享有上述合同解除权。本人结合上海市审判实践,分析如下: 1、鼓励合同继续履行的原则 无论是2020年最高人民法院的指导意见,还是2022年版上海市高级人民法院《关于涉新冠肺炎疫情案件法律适用问题的系列问答三》中,均明确鼓励合同继续履行,即:承租房屋用于经营,疫情或者疫情防控措施导致承租人资金周转困难或者营业收入明显减少,出租人以承租人没有按照约定的期限支付租金为由请求解除租赁合同,由承租人承担违约责任的,人民法院不予支持。 但在相关审判实践中,上海市相关法院并未刻板地援引“不支持合同解除”的意见,而是根据个案的情况作出相应的判决,具体会考虑以下因素: (1)是否已经给与免租:若出租人已经给与合理的免租期限或就免租事宜达成了协议,出租人仍拖欠租金的,承租人有权解除合同。——参考案例:(2021)沪02民终3527号。 (2)对经营的实际影响:由于疫情的影响,导致承租人无法开展正常的经营活动,或者正常经营活动受到较大影响的,法院一般不支持解除合同。但如果疫情影响并未处于持续状态,或者不是承租人营业收入减少的主要原因的,法院支持解除合同——参考案例:(2021)沪01民终5883号。 (3)拖欠租金的期间:如承租人拖欠租金的期限远超过疫情防控期间的,法院倾向于支持出租人解除合同。 2、例外情形 虽然在由于受疫情影响导致逾期支付租金的情况下,法院鼓励租赁合同继续履行,但也存在例外情形,具体包括但不限于: (1)在疫情影响前承租人已经存在拖欠租金的情形的。对于在疫情影响前已经拖欠租金或基于拖欠租金出租人已经享有合同解除权的,承租人再以疫情影响为由抗辩合同解除的,法院一般不予支持。 (2)承租人在疫情扶持纾困政策出台前已经拖欠租金或明确表示无法支持租金,出租人行使合同解除权,此后承租人以免租为由要求继续履行合同的,法院一般不予支持。 (三)合同管理建议 1、审慎行使合同解除权。基于疫情影响下对合同解除的相关规定,以及交叉存在的租金减免争议,出租人或承租人均应进行全面的评估合同解除的可能性及后果。即使合同解除权后,如承租人因疫情封控原因无法及时返还租赁房屋的,出租人按照合同约定主张房屋占用费存在一定法律风险;承租人基于不可抗力解除合同后,要求就房屋装修进行补偿的主张也很难得到法院的支持。 2、对于承租人而言,如因受疫情或疫情防控措施影响,导致无法按期支付租金的,应及时通知出租人;如对出租人行使合同解除权存在异议并希望继续履行合同的情况下,应及时向出租人提出并通过诉讼或仲裁确认解除行为的效力。 三、违约责任的裁判 通常情况下,房屋租赁合同中会就承租人的违约责任作出约定,包括但不限于逾期支付租金的违约金或滞纳金、合同解除的违约金、保证金、逾期返还房屋的占用费等。现结合疫情影响下,就各项违约责任的裁判做如下梳理和分析: (一)逾期支付的违约金或滞纳金 对于逾期支付租金及费用,租赁合同中通常会约定以逾期金额为基数,计算每日万分之三至千分之五不等的违约金或滞纳金。而通常情况下,承租人会对该违约金提出调整的要求,人民法院亦会根据个案作出酌情调整,尤其在疫情影响下,过高的违约金或滞纳金标准在司法实践中往往得不到支持。 根据上海市高级人民法院《关于商事审判中规范违约金调整问题的意见》(沪高法民二【2009】13号),在实际损失无法计算时,法院根据公平原则和诚实信用原则,在综合考量违约方的恶意程度、当事人缔约地位强弱等因素的基础上,参考不超过银行同类贷款利率四倍的标准进行相应调整(现为不超过LPR的四倍),此前判决的相关案例,也遵循了上述原则。——参考案列:(2021)沪01民终8594号。 (二)合同解除的违约金和没收保证金 对于基于租赁合同的约定,出租人同时主张合同解除违约金和没收保证金的要求,法院存在两种不同的观点和判决: 1、尊重合同约定,同时支持支付违约金和没收保证金的要求。——参考案例:(2021)沪02民终10145号 法院认为:违约金与保证金可以同时并行主张,同时,鉴于出租人损失确认存在一定的困难(如空置时间、租金标准等),法院对承租人要求调整违约金的主张一般不予支持。 2、将保证金作为违约金的一部分,结合损失情况综合酌定。——参考案例:(2020)沪0106民初57349号 法院认为:没收的保证金本身也属于违约金的一部分,主张违约金和没收保证金均系要求违约方承担违约责任,因此应将两者结合综合考虑。 (三)逾期返还房屋占用费 在租赁合同解除后,承租人不再负有支付解除后合同租金的义务,而应当按照约定返还租赁房屋,逾期返还的需支付房屋占用费。关于出租人对房屋占用费的主张,分以下两种情形: 1、有约定:按照合同约定的标准支付房屋占用费。 2、无约定:参照租赁合同约定的租金标准计算房屋占用费。 需要注意的是,基于疫情封控的影响导致承租人无法及时返还租赁房屋或租赁房屋本身存在不能使用的情形的,出租人主张相关房屋占用费存在一定的法律风险。同时对于承租人而言,应当及时通过电话、电子邮件、微信等方式告知出租人自己受到疫情管控的具体情况。






