“新冠疫情”对商业物业租赁合同影响的若干法律问题分析
作者:黄海 邱鸿鹏 张黎明 2020-02-19背景
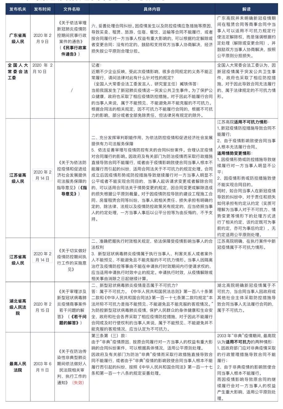
自2019年底始发的新型冠状病毒感染的肺炎疫情(“新冠疫情”)持续蔓延,给正常的市场经济秩序带来了重大影响,各类市场主体均遭受不同程度的损失。在此情况下,各政府机关相继出台不同政策通知,以稳定市场环境。 居家办公期间,本团队在新冠疫情期间接受了大量业主(出租方)关于租赁合同方面的法律咨询,涉及租金减免、免租期、合同解除等多种问题。本文基于租赁合同关系,并结合实践中客户的相关需求,对新冠疫情在租赁合同履行过程中带来的法律问题作以下总结分析: 法律规定分析 一、 新冠疫情是否属于不可抗力 由以上规定可明确:截止目前并无全国性文件出台直接将新冠疫情认定为不可抗力事件,全国人大法工委也仅指出因为新冠疫情属于公共卫生事件,政府也采取了相应防控措施,因此导致合同无法履行的,属于不可抗力情形,并未直接认定新冠疫情为不可抗力事件。结合目前出台的地方性文件,并参考最高院在“非典”疫情期间出台的规定(该规定目前虽已失效,但因新冠疫情与“非典”疫情具有较高相似性,针对“非典”疫情而出台的法律规定对处理新冠疫情期间履行合同产生的争议仍然具有参考意义),我们认为新冠疫情在导致合同无法履行的特定情形下可以视为不可抗力事件,并按照不可抗力的免责条款处理合同当事人双方权利义务,而并非绝对为“不可抗力”情形。广东地区法院更是明确倾向于由合同当事人进行协商处理或按照公平原则处理新冠疫情下引起的合同纠纷。 因此,我们认为,只有在因政府采取疫情防控措施致使合同当事人根本无法履行合同,或者新冠疫情影响致使合同当事人无法履行合同才能按照《中华人民共和国合同法》(《合同法》)第一百一十七条和第一百一十八条有关“不可抗力”的规定认定为不可抗力,否则当事人不能主张“不可抗力”作为豁免合同义务的法定理由。 二、租赁合同当事人在合同中明确排除突发公共卫生事件不属于不可抗力的条款是否有效 否。是否属于不可抗力事件仍应按照《中华人民共和国民法总则》(《民法总则》)的三要素标准以及相关法律规定进行认定,如双方在租赁合同中有类似条款约定则应属于无效条款。但是,参照江苏高院在《指导意见》中规定,我们认为,合同当事人因疫情防控导致纠纷,如果当事人就责任、损失承担明确约定的,应优先依照当事人约定处理,没有约定的情况下则适用公平原则处理。即合同仅能约定遇到“不可抗力”情形时的处理方式,但不能直接约定排除“不可抗力”的适用。 三、如因政府采取防控措施导致租赁合同无法履行,不可抗力期间如何计算 广东省、市各级政府针对新冠疫情出台的延迟复工,以及复工备案文件从法律层面而言属于行政管理措施。参照湖北高院在《若干问题的解答》中关于“三、人民法院将新型冠状病毒肺炎疫情认定为不可抗力,需要计算不可抗力起止时间的,具体应如何确定?”[i]的解答,在处理合同履行纠纷时,应针对不同合同履行情况来进行认定,一般而言,可以从广东省政府决定启动一级响应之日起(2020年1月24日)计算不可抗力期间,因为自该日起,省、市政府均需采取防控措施应对新冠疫情,实际上就会开始对承租方履行合同产生影响,而终止之日则为地方政府通知取消突发事件应急响应之日。 但在商业物业租赁合同中,绝大部分承租方基本权利受到实际影响应为完全无法正常经营之时(即政府明确不能提前复工之日起),因此,我们认为在商业物业租赁合同中将政府发布《企业复工和开学的通知》之日(2020年1月28日)作为不可抗力起算日更为合理(该通知发布后明确企业不得早于2月9日复工,实际上可视为1月28日至2月9日期间除通知明确允许复工的企业范围外,其他企业均不得复工,而不论该企业是否按照国家法定节假日进行休假)。而因受新冠疫情影响,实际上出租方和承租方利益均会受损,有别于湖北省重点疫区的情况,在广东省疫情受到控制的情况下,积极稳步推进复工也是重要举措,因此,我们认为在商业物业租赁合同中,不可抗力截至日计算至2月9日较为恰当。 当然,我们认为,以上不可抗力起算日和截止日只有在因新冠疫情导致合同无法履行,且适用不可抗力规定的具体纠纷中,才能予以适用也才具备适用的必要。本文提出该计算方式是为解决具体案例中的争议,并不意味着各类承租方均可以据此向出租方主张减免该期间租金甚至解除合同。 四、2020年春节假期的延长期间是否应计入不可抗力期间 2020年1月26日,国务院办公厅发布《关于延长2020年春节假期的通知》(《延长春节假期通知》),将2020年春节假期延长至2020年2月2日(农历正月初九),2月3日起正常上班。 该延长期间的法律性质应为休息日,在商事合同当事人正常履行合同期间,并不会对合同当事人双方的权利义务造成实质影响,也不会成为双方在此期间的免责事由。但因新冠疫情的发生,该延长期间包含在广东省政府决定暂不予复工的期间,所以,我们认为该延长期间也属于不可抗力计算期间。 五、承租方在新冠疫情期间是否无需缴纳租金 否。按照前述法律规定,在处理租赁合同纠纷时也应首先适用公平原则,承租方并非必然无需缴纳租金。按照广东省政府《复工复产措施》的规定,政府为稳定企业复工,采取的措施是:业主为国有企业时,如果承租方受影响较大无法正常经营则应减免承租方租金;对于其他物业持有人则建议根据实际情况适当减免租金。 因此,该规定并未突破商业物业租赁合同中,承租方应缴纳租金的基本义务,以及出租方提供租赁物业有权收取租金的基本权利。而且根据现行法律规定,在一方已经履行完合同义务时(出租方已经交付房屋给承租方使用),另一方的金钱支付义务不会因为“不可抗力”而得到豁免(即承租方仍需支付租金)。 只是基于当前形势严峻,相关部门从经济大局出发,认为如果承租方确因新冠疫情造成损失,建议出租方给予适当减免。但承租方仍应对要求减免租金的主张提供证据予以证实,出租方根据承租方的实际情况决定是否减免,以及减免幅度。并且,国有企业以外的出租方减免房租仅为政府建议行为,并不具备法律强制性。 下面,我们结合具体案例分析以上法律问题的运用: 案例列举分析 例1:2020年1月23日,承租方与出租方签订房屋租赁合同,约定出租方将位于深圳的B商铺出租给承租方用以商业经营,出租方给予承租方2020年1月31日至2020年3月31日两个月的免租期(装修期),计租期自2020年4月1日起算。如承租方未在2020年4月1日开业,则出租方有权解除双方租赁合同。 问题: 1、承租方免租期是否应当顺延?如果可以顺延,顺延期间是什么? 如上分析,1月28日(《企业复工和开学的通知》发布之日)至 2月9日期间,双方租赁合同应被认定为“因政府对新冠疫情采取行政管理措施致使租赁合同无法履行”的情况。此时,承租方向出租方发函要求顺延免租期具备合理性。 在承租方向出租方发出延期申请时,出租方应对承租方要求顺延的免租期合理性进行审查,超出1月28日至2月9日期限范围的其他期间,出租方一般无需顺延。但我们建议出租方与承租方根据实际情况对顺延期间进行商定,从而使租赁合同的履行更加顺利,避免发生纠纷。 2、2月9日以后,如承租方申请复工未获审批,是否有权要求继续顺延免租期? 若因承租方自身复工条件未达到要求导致承租方在2月9日后的复工申请未获审批,该审批结果并非政府部门行政管制措施导致。因此,出租方有权自2月9日起继续计算免租期,承租方不得据此主张顺延。 但是,由于企业复工审批有一定的时限要求或不同地区对复工企业有一些其他具体要求(如深圳地区要求复工企业承诺如出现不合规范的情形导致出现确诊病例,将依法依规承担责任),建议出租方要求承租方提交已提出复工审批的证明文件(即证明承租方已经按要求提出复工申请,其已符合复工条件)。如承租方在政府部门要求的时限内提出,但审批机关未及时审批同意复工的,则建议出租方根据审批机关的审批期限合理确定中止计算免租期的期限,除此以外,其他期间均不停止计算免租期。 例2:2020年1月15日,承租方与出租方签订的商业物业租赁合同到期。按照双方租赁合同,承租方应于2020年1月20日前腾空租赁房屋并交还给出租方,否则,承租方就应向出租方支付逾期占有使用费;并且,出租方有权自行清理腾空租赁房屋。 问题: 1、如承租方未在1月20日前腾空租赁房屋并交还给出租方,承租方是否可以免予缴纳逾期占有使用费? 否。如1月20日前并未出现致使承租方无法履行合同的免责情形,承租方逾期未履行搬离义务应承担相应违约责任。因为在1月20日前,广东省政府机关尚未发布突发重大公共卫生事件相应的决定(1月24日发布),故该日期前实质并不涉及新冠疫情“不可抗力”的影响。 2、如双方约定,承租方应于1月28日前腾空租赁房屋并交还给出租方,承租方是否可以免予缴纳逾期占有使用费? 承租方可免予缴纳1月29日至2月9日期间的逾期占有使用费,2月9日后,双方应重新协商腾空租赁房屋期间。如未能协商一致,出租方应给予合理期间。协商期间或出租方给予的合理期间过后,如承租方仍逾期未腾空搬离,则应承担相应逾期占有使用费。 例3:2020年2月1日,承租方与出租方签订的商业物业租赁合同到期。 问题: 1、双方租赁合同期限是否应顺延至2020年2月9日? 双方租赁合同期限到期终止,无需顺延至2020年2月9日,2月1日后承租方无需缴纳租金。即新冠疫情对于租赁合同期限届满的约定没有影响。 2、如双方约定,承租方应于2020年2月5日前腾空租赁房屋并交还给出租方,逾期占有使用期间如何计算? 2月5日至2月9日期间,如上分析,该期间属于新冠疫情“不可抗力”影响期间,该期间承租方无需缴纳逾期占有使用费。自2月9日起开始计算承租方搬离期限,搬离期限双方应协商一致,如无法协商一致的,出租方应给予承租方适当搬离期限。 3、若甲乙双方租赁合同将在2020年5月31日到期终止,承租方是否有权要求提前解除租赁合同? 应结合双方租赁合同签署时间以及租赁合同约定的租赁期限进行分析,如因新冠疫情持续时间过长且占据大部分剩余租期,且承租方由于疫情原因已无法经营(如长期无法复工、员工位于疫区无法上班等),继续履行合同确会对承租方存在明显不公平的情况,承租方主张因“不可抗力”导致合同目的不能实现(无法正常经营)要求提前解除合同,该主张在法律上有可能会得到支持。该种情况下,建议双方协商提前终止租赁合同。 4、承租方是否有权以“经营收入下降”为由要求免除租金,并要求单方解除租赁合同? 除符合前述第一部分“法律规定分析”的第五点情况外,承租方并不具有因为疫情爆发而免除租金的相关权利。且从租赁合同的长期性来看,承租方所主张的“经营收入下降”不属于租赁合同目的不能实现的情形,出租方有权要求承租方缴纳租金并继续履行租赁合同。 因此,即便承租方受到疫情防控影响,但疫情防控与合同履行之间的因果关系仍然是判断其是否能单方解除租赁合同的重要考量因素。只有在两者之间存在直接因果关系且导致合同目的不能实现时,承租方才有权主张“不可抗力”行使法定解除权。 另外,若因疫情防控期间继续履行合同确会给承租方造成重大损失,对承租方明显不公平。依据《全国法院民商事审判工作会议纪要》[ii](即《九民会议纪要》)第四十八条的规定,承租方也有权提起诉讼要求解除租赁合同,但此时不能免除承租方的违约责任。 结语 需要说明的是,本文是立足于现行文件规范以及法律规定来进行的分析认定,不排除日后会有新的法律法规或政策性文件对新冠疫情期间合同履行纠纷如何处理作出新的安排。 且即便按照现行法律规定,一般情况下,在遇到新冠疫情这种全国性突发公共卫生事件且有可能构成合同履行过程中的“不可抗力”事件时,即使新冠疫情在具体个案中可能并不构成“不可抗力”,但法院在审查相关纠纷时,仍会侧重于适用公平原则进行调整。尤其是部分承租方(比如影院、娱乐场所、餐饮)确会受到该次疫情的严重影响,如遇诉讼,法院一般会从公平角度考虑,行使自由裁量权采取酌情降低承租方租金数额,或者免除承租方在此期间因逾期支付租金等费用的违约责任等方式来衡平双方权利义务。 因此,我们建议出租方根据不同承租方情况,采取“一事一议”的方式妥善处理合同各方权利义务,以共同协商为原则,一起“抗疫”,争取双赢。 [i] 湖北省高级人民法院《关于审理涉及新型冠状病毒肺炎疫情商事案件若干问题的解答》(2020年2月12日):“三、人民法院将新型冠状病毒肺炎疫情认定为不可抗力,需要计算不可抗力起止时间的,具体应如何确定?答:应当根据具体案件中新型冠状病毒肺炎疫情对合同履行或行使权利的实际影响来确定。一般可以依据当事人住所地或合同履行地省级人民政府启动和终止重大突发公共卫生事件响应的时间来确定。当事人住所地或合同履行地省级人民政府未启动重大突发公共卫生事件响应的,可依据湖北省人民政府启动和终止重大突发公共卫生事件响应的时间来确定。” [ii] 最高人民法院《全国法院民商事审判工作会议纪要》(法〔2019〕254号)第48条:“违约方不享有单方解除合同的权利。但是,在一些长期性合同如房屋租赁合同履行过程中,双方形成合同僵局,一概不允许违约方通过起诉的方式解除合同,有时对双方都不利。在此前提下,符合下列条件,违约方起诉请求解除合同的,人民法院依法予以支持:(1)违约方不存在恶意违约的情形;(2)违约方继续履行合同,对其显失公平;(3)守约方拒绝解除合同,违反诚实信用原则。 人民法院判决解除合同的,违约方本应当承担的违约责任不能因解除合同而减少或者免除。”






